BaSYS Regie Administrator

BaSYS Regie

BaSYS Regie Administrator

 

 

Über BaSYS Regie Administrator erfolgt das Management der Kanalnetzwartung. Arbeitsabläufe werden geplant und den Objekten der Datenbank zugewiesen. Die resultierenden Wartungsaufgaben werden benutzerdefiniert an das Betriebspersonal verteilt und kontrolliert. Die Ergebnisse der Wartungsarbeiten können in die Datenbank übernommen werden. Aufruf aus Gruppe Management der klassischen Barthauer Management Console.

BaSYS Regie

 

 

Mit BaSYS Regie wird die Kanalnetzwartung gesteuert. Arbeitsabläufe werden geplant und den Objekten der Datenbank zugewiesen. Die resultierenden Wartungsaufgaben werden automatisch an das Betriebspersonal verteilt und kontrolliert. Die Ergebnisse werden automatisch in die Datenbank übernommen. Die Applikation eignet sich besonders für den Einsatz auf Tablet PCs.

Abschnitte der Hilfe

In der Hilfe werden folgende Abschnitte beschrieben:

So geht's

 

Zurück

Mit BaSYS Regie Administrator lassen sich folgende Wartungsschritte durchführen:

  1. Vorlagen bereitstellen (Optional) - Nicht BaSYS Regie!

  2. Stammdaten bereitstellen

  3. Instandhaltung planen

  4. Instandhaltung durchführen (Zyklisch)

  5. Instandhaltung kontrollieren (Zyklisch)

Die Arbeit mit BaSYS Regie Administrator wird durch die folgenden Funktionen unterstützt:

  • In die Formulare sind Aufgaben zur intuitiven Durchführung der relevanten Wartungsschritte integriert.

  • Für viele der Aufgaben stellt der Configuration Explorer in den Gruppen Benutzerdefinierte Abfragen (SQL) und Benutzerdefinierte Abfragen (OPath) - Ordner BaSYS-Regie - vorbereitete Abfragedokumente zur Verfügung, die an die projektrelevanten Bedürfnisse angepasst werden können.

  • Der in die Benutzeroberfläche integrierte Kalender unterstützt den schnellen Überblick auf die Wartungsarbeiten.

  • Alle fälligen Arbeiten sind im Formular Wartungsarbeiten gelistet.

Vorlagen erstellen

Bibliotheken

Zurück

Vorlagen können mit BaSYS Regie nicht erstellt werden!

Die in BaSYS Regie Administrator erstellbaren Vorlagen ermöglichen eine effiziente Planung und Begleitung der erforderlichen Wartungsaufgaben und damit eine spürbare Zeitersparnis im Kanalbetrieb.

Manuelle Vorgehensweise

Zugehöriges Symbol

 

Zurück

Die Vorlagen sollten in der angegebenen Reihenfolge erstellt werden. So geht's:

  1. Erstellung der Ergebnisvorlagen. Dabei ist die Option Arbeitsschritt auf 'erledigt' setzen sehr wichtig für die Relevanz der Wartungsergebnisse.

  2. Erstellung der Arbeitsschritte: Zuordnung der Ergebnisvorlagen.

  3. Erstellung der Arbeitsvorlagen: Zuordnung der Arbeitsschrittvorlagen und Bearbeitung der Arbeitsschrittreihenfolge.

Die Zuordnungen (2. + 3.) und die Arbeitsschrittreihenfolge (3.) werden bei automatischer Generierung in die erstellten Arbeiten übernommen.

Import per DTA

Zugehöriges Symbol

 

Zurück

Vorlagen, die in einem anderen Wartungsprojekt definiert wurden, können von dort über den DTA (Datentransformationsassistent) des System Managers in das aktuelle Wartungsprojekt importiert werden. Nähere Details werden in der zugehörigen Hilfe erläutert.

Export nach BaSYS Mobile

Zugehöriges Symbol

 

Zurück

Die Arbeitsvorlagen können nach BaSYS Mobile exportiert werden, um sie dort für Sofortmaßnahmen zu nutzen. So geht's:

  1. Die relevanten Vorlagen erstellen.

  2. Die Aufgabe Arbeitsvorlagen exportieren durchführen.

  3. Die Arbeitsvorlagen in BaSYS Mobile importieren.

Stammdaten vorbereiten

 

Zurück

Im BaSYS Regie Administrator werden von anderen BaSYS-Modulen unabhängige Datenbankobjekte genutzt. Diese Datenbankobjekte können importiert oder direkt im BaSYS Regie Administrator angelegt werden:

Das Modul Regie DTS ermöglicht den Import der gewünschten Stammdaten. Der zugehörige Assistent wird über das Menü Extras oder extern über die Barthauer Management Console gestartet. Regie DTS startet automatisch beim Start, wenn noch keine Regie-Anlagen existieren.

Falls für die zu wartenden Anlagen außerhalb von BaSYS Regie Administrator keine Stammdaten existieren, können diese auch direkt im Anlagenformular erstellt werden. BaSYS Regie Administrator arbeitet dann als Einzelmodul.

Instandhaltung planen

 

Zurück

Während der Planung der Instandhaltung werden die durchzuführenden Wartungsaufgaben den einzelnen Anlagen zugeordnet. Grundlegende Planungskomponente ist der Wartungszyklus:

  • Die Instandhaltungsplanung sollte je Anlage ein einmaliger Arbeitsschritt sein.

  • Jeder gewählten Anlage kann während der Instandhaltungsplanung je Wartungsarbeit automatisch ein Wartungszyklus zugewiesen werden.

  • In den Wartungszyklus werden optional die Daten der Arbeitsvorlagen übernommen.

  • Nachdem die Wartungszyklen erzeugt sind, wiederholen sie sich in der durch die Planung vorgegebenen Dauer.

  • Dadurch werden in Zukunft alle erforderlichen Wartungsvorgänge automatisch von BaSYS Regie Administrator begleitet und initiiert.

  • Wartungszyklen sind übergreifend für Anlagengruppen planbar. Dadurch kann die Wartung für definierte Bereiche der instandzuhaltenden Infrastruktur vereinheitlicht werden. Aus diesem Grund wird die Verwendung von Anlagengruppen empfohlen.

Die Elemente der Wartungszyklen werden in fast allen Formularen und Assistenten von BaSYS Regie Administrator verwendet. Nähere Details werden im Abschnitt Theoretische Grundlagen erläutert.

Über Anlagengruppen

 

Zurück

Wie beschrieben wird die Instandhaltungsplanung über Anlagengruppen empfohlen. So geht's:

1.

Für die Instandhaltung über Anlagengruppen müssen zunächst die Vorlagen erstellt werden.

 

 

Die Arbeitsschritte der Arbeitsschrittvorlagen können in ihrer zeitlichen Reihenfolge nachträglich angepasst werden. Eine ähnliche Anpassung ist für die mittels Vorlagen erzeugten Arbeiten möglich.

2.

Bei der Erstellung einer neuen Anlagengruppe startet automatisch der Assistent Neue Anlagengruppe.

 

 

Die zugehörigen Wartungszyklen und Arbeiten werden durch den Assistenten automatisch mit erstellt.

3.

Über die Aufgabe Anlagenselektion bearbeiten ist die Zuweisung der Anlagen zur Anlagengruppe jederzeit korrigierbar.

4.

Die angelegten Wartungszyklen sollten abschließend kontrolliert werden.

Anstelle der beschriebenen Aufgaben können die für BaSYS Regie vorbereiteten Abfragen des Configuration Explorer genutzt werden.

Weitere Möglichkeiten

 

Zurück

BaSYS Regie Administrator bietet weitere Verfahren der Instandhaltungsplanung an. Da diese eine einmalige ungeplante Durchführung der Instandhaltung unterstützen, werden sie im nächsten Abschnitt der Hilfe beschrieben.

Außerdem können ausgesuchten Anlagen individuelle Wartungszyklen zugewiesen werden. So geht's:

1.

Wahl der relevanten Anlage.

2.

Anklicken der Aufgabe Gehe zu Wartungszyklen.

3.

Anlegen eines neuen Wartungszyklus.

4.

Wahl der Arbeitsvorlage und aller relevanten Daten.

Die beschriebene Arbeitsweise sollte ausschließlich für Anlagen verwendet werden, die nicht in Wartungszyklen für Anlagengruppen eingebunden sind. Ansonsten kann es schnell zu ungewollten Überschneidungen der Wartungsarbeiten kommen.

Instandhaltung durchführen

 

Zurück

Während der Durchführung der Instandhaltung werden die Wartungsarbeiten, die sich aus den Wartungszyklen ergeben, beauftragt und erledigt. Ein wichtiger Baustein dieser Instandhaltungsphase ist der Wartungsauftrag:

  • Die Durchführung der Instandhaltung ist eine ständige (zyklische) Aufgabe.

  • Bei der Verwendung von Wartungszyklen werden die Wartungsarbeiten automatisch erzeugt und müssen erledigt werden.

  • Die Wartungsarbeiten sollten über Wartungsaufträge gebündelt initiiert und begleitet werden.

Über Aufträge

 

Zurück

Wie beschrieben wird die Durchführung der Instandhaltung über Aufträge empfohlen. So geht's:

1.

Bei der Erstellung eines neuen Auftrags startet automatisch der Assistent Neuer Auftrag.

 

Alternativ kann nach einer Mehrfachselektion von Arbeiten der Assistent Auftrag aus selektierten Arbeiten erstellen gestartet werden.

2.

Über die Aufgabe Arbeitsselektion bearbeiten ist die Zuweisung der Wartungsarbeiten zum Auftrag jederzeit korrigierbar.

 

Über die Aufgabe Arbeitsreihenfolge bearbeiten oder Arbeitsreihenfolge nach Tour ordnen kann die Abfolge der Wartungsarbeiten an die Touren des Wartungspersonals angepasst werden.

3.

Im Formular Auftrag werden die Wartungsarbeiten nach BaSYS Mobile oder zum PDA exportiert.

 

Zur eventuellen Erstellung von Sofortmaßnahmen sind zusätzlich die Arbeitsvorlagen nach BaSYS Mobile exportierbar.

4.

Im Formular Auftrag werden die Ergebnisse der Wartungsarbeiten zurück nach BaSYS Regie Administrator importiert.

5.

Die Ergebnisse werden über die Aufgaben Auftrag ausführen und Auftragslose Arbeiten erfassen kontrolliert oder aufgenommen.

 

Alternativ können die Ergebnisse im Formular Anlage über die Aufgabe Ergebnisse erfassen editiert werden.

Anstelle der beschriebenen Aufgaben können die für BaSYS Regie vorbereiteten Abfragen des Configuration Explorer genutzt werden.

Weitere Möglichkeiten

 

Zurück

BaSYS Regie Administrator bietet weitere Möglichkeiten zur Durchführung der Instandhaltung. Diese sind beispielsweise erforderlich, um für Positionen, die außerhalb des geplanten Wartungszyklus festgestellt werden, Wartungsarbeiten zu beauftragen:

Die Aufgabe Arbeiten generieren ermöglicht die schnelle Erstellung von Sofortmaßnahmen.

Eine weitere Aufgabe Arbeiten generieren berücksichtigt Ergebnisse der Inspektion.

Für die erzeugten Arbeiten kann die Aufgabe Sofortmaßnahmenauftrag aus gewählten Arbeiten erstellen gestartet werden.

 

 

Dazu werden zunächst die relevanten Wartungsarbeiten über die Mehrfachwahl bestimmt.

Alternativ können Sofortmaßnahmen im Formular Auftrag direkt über die Aufgabe Auftrag mit Arbeiten erstellen initiiert werden.

 

 

Die Aufgabe ist weiterhin über das Formular Anlage erreichbar.

Anstelle der beschriebenen Aufgaben können die für BaSYS Regie vorbereiteten Abfragen des Configuration Explorer genutzt werden.

Instandhaltung kontrollieren

 

Zurück

Grundlegende Elemente zur Kontrolle der Instandhaltung bilden der Status und die Fälligkeit der Wartungsarbeiten (siehe zugehörige Hilfe). Darüber kann der aktuelle Handlungsbedarf zur Durchführung der Wartungsarbeiten schnell und intuitiv eingeschätzt werden.

Alle fälligen Wartungsarbeiten werden automatisch in einem separaten Formular gelistet:  

Das Formular wird bei jedem Start von BaSYS Regie Administrator geöffnet.

Während der Arbeit mit BaSYS Regie Administrator kann das Formular jederzeit über die Aufgabe Wartung aktiviert werden.

Für jeden Wartungsknoten der Gruppe Instandhaltungsplanung ist ein anderer Filter auf Status oder Fälligkeit definiert:

Der Hauptknoten Offene Arbeiten stellt die Filter nach Fälligkeit zur Verfügung:

 

Vorfällige Wartungsarbeiten. Das Datum Auszuführen ab ist noch nicht erreicht.

 

Fällige Wartungsarbeiten. Das Datum liegt im Bereich von Auszuführen ab bis Auszuführen bis.

 

Überfällige Wartungsarbeiten. Das Datum Auszuführen bis ist überschritten.

 

Alle offenen Wartungsarbeiten. Alle fälligen Wartungsarbeiten, die auch in dem separaten Formular gelistet sind.

Der Hauptknoten Wartungsarbeiten stellt die Filter nach Status zur Verfügung:

 

Alle Arbeiten (Status 0 bis 4). Anstehende Arbeiten (Status 1). Beauftragte Arbeiten (Status 2). Teilerledigte Arbeiten (Status 3).

 

Erledigte Arbeiten (Status 4):

 

 

Im aktuellen, letzten oder vorletzten Jahr erledigte Arbeiten.

 

 

Alle erledigten Arbeiten.

Weitere Kontrollmöglichkeiten:

Der Kalender bietet den Überblick auf alle Wartungsarbeiten mit Status 0 bis 4.

Über vorbereitete oder benutzerdefinierte Abfragen des Configuration Explorers können detailliertere Filter definiert werden.

Darauf basierende Modelle ermöglichen die intuitive visuelle Kontrolle der Instandhaltung über Themenpläne in BaSYS-Plan.

Neue Anlagengruppe

Zugehöriges Symbol

Anlagengruppe

Zurück

Ein Assistent begleitet durch folgende Aufgaben:

  • Erstellung einer neuen Anlagengruppe.ASCASGSDHdmd   bdfraeewafr4

  • Zuordnung der relevanten Anlagen.

  • Zuordnung eines Wartungszyklus (optional).

Der Assistent wird über die Erstellung einer Anlagengruppe gestartet.

Die Seiten des Assistenten sind im Folgenden beschrieben.

1.

Willkommen

 

Kurzbeschreibung des Assistenten.

2.

Stammdaten

 

Die folgenden Stammdaten sind für den Wartungszyklus vorzugeben:

 

-

Bezeichnung

Eindeutige Bezeichnung der Anlagengruppe.

 

Wartungszyklus erstellen

Das Häkchen sollte gesetzt sein. Andernfalls werden einmalige Wartungsarbeiten erzeugt.

 

Intervall

Intervall des Wartungszyklus zusammen mit der zugehörigen Einheit per Auswahlliste.

 

Arbeitsvorlage

Wahl der Arbeitsvorlage mit den je Intervall erforderlichen Wartungsarbeiten.

 

Erste Ausführung

Erste Ausführung der Arbeiten. Standardeintrag ist das aktuelle Datum.

3.

Vorfilterung der Objekte

 

Möglichkeit zur Vorauswahl der vorhandenen Arbeiten, die beauftragt werden sollen:

 

Kein Filter

Keine Vorfilterung.

 

Anlagen vorfiltern

Die Anlagen können über einen der folgenden Filter eingegrenzt werden:

 

 

 

Filter ...

Per Klick auf die Schaltfläche öffnet sich der Configuration Explorer zur Ausführung einer Filterabfrage.

 

 

 

Per Klick auf die Schaltfläche können die Anlagen in BaSYS-Plan gewählt werden.

4.

Zuweisen von Anlagen

 

Die, gegebenenfalls vorgefilterten, Anlagen werden der Anlagengruppe zugewiesen:

 

Auswahl

Jede Arbeit mit gesetztem Häkchen wird dem Auftrag zugewiesen. Die Schaltflächen am Fuß der Tabelle erleichtern das Setzen und Rücksetzen der Häkchen.

 

-

Arbeitsbezeichnung ... Anlage

Spalten zum Identifizieren der Arbeiten.

5.

Daten überprüfen

 

Nach Klick auf Fertigstellen wird die Generierung gestartet.

6.

Anlagengruppe erstellen

 

Die gewählten Anlagen werden in die neu erstellte Anlagengruppe integriert. Parallel dazu wird ein Verlaufsprotokoll aufgezeichnet.

Neuer Auftrag

Zugehöriges Symbol

Auftrag

Arbeit

Zurück

Der Assistent wird in folgenden Fällen gestartet:

Aus dem Formular Auftrag beim Anlegen eines Datensatzes.

Aus dem Formular Auftrag über die Aufgabe Neuen Auftrag anlegen.

Aus dem Formular Arbeit über die Aufgabe Auftrag aus selektierten Arbeiten erstellen.

Die Seiten des Assistenten sind im Folgenden beschrieben.

1.

Willkommen

 

Kurzbeschreibung des Assistenten.

2.

Stammdaten

 

Die folgenden Stammdaten sind für den Auftrag vorzugeben:

 

-

Bezeichnung

Eindeutige Bezeichnung des Auftrags.

 

Datum

Auftragsdatum.

 

Status

Der Status des Auftrags ist auf geplant oder erteilt zu setzen.

 

-

Nummer

Laufende Nummer der Wartungsaufträge.

 

Typ

Der vorgegebene Typ Wartungsauftrag ist Pflicht.

 

Die Eingabe der folgenden Daten ist optional:

 

Auftraggeber

Wahl des Unternehmens. Details siehe gesonderte Hilfe.

 

-

Aktenzeichen

Aktenzeichen des Unternehmens.

 

Auftragnehmer

Wahl des Unternehmens. Details siehe gesonderte Hilfe.

 

-

Aktenzeichen

Aktenzeichen des Unternehmens.

 

-

Bemerkung

Optionale Bemerkung.

 

-

Kommentar

Optionaler Kommentar.

3.

Vorfilterung der Arbeiten

 

Möglichkeit zur Vorauswahl der vorhandenen Arbeiten, die beauftragt werden sollen:

 

Kein Filter

Keine Vorfilterung.

 

Über Anlagen

Die Anlagen können über einen der folgenden Filter eingegrenzt werden:

 

 

 

Filter ...

Per Klick auf die Schaltfläche öffnet sich der Configuration Explorer zur Ausführung einer Filterabfrage.

 

 

 

Per Klick auf die Schaltfläche können die Anlagen in BaSYS-Plan gewählt werden.

 

Arbeiten

Die Arbeiten sollen direkt gefiltert werden.

 

 

 

Filter ...

Per Klick auf die Schaltfläche öffnet sich der Configuration Explorer zur Ausführung einer Filterabfrage.

4.

Zuweisen von Arbeiten

 

Die, gegebenenfalls vorgefilterten, Arbeiten werden dem Auftrag zugewiesen:

 

Auswahl

Jede Arbeit mit gesetztem Häkchen wird dem Auftrag zugewiesen. Die Schaltflächen am Fuß der Tabelle erleichtern das Setzen und Rücksetzen der Häkchen.

 

-

Arbeitsbezeichnung ... Anlage

Spalten zum Identifizieren der Arbeiten.

5.

Reihenfolge der Arbeiten

 

Die automatisch vorgegebene Reihenfolge der Arbeiten kann manuell geändert werden:

 

-

Sortierreihenfolge

Vor Aufruf der nächsten Seite ist keine Sortierreihenfolge festgelegt. Alle Zeilen besitzen den Wert Null.

 

Tasten zum Verschieben der gewählten Arbeit in der Liste.

 

 

Zurücksetzen

Über die Taste wird die Ursprungssortierung reaktiviert.

 

Per Klick auf <Weiter> werden die Werte der Spalte Sortierreihenfolge in laufende Nummern umgewandelt.

6.

Daten überprüfen

 

Nach Klick auf Fertigstellen wird die Generierung gestartet.

7.

Arbeiten erstellen

 

Die relevanten Arbeiten werden generiert. Parallel dazu wird ein Verlaufsprotokoll aufgezeichnet.

Auftrag mit Arbeiten

Ein Assistent wird aufgerufen und führt durch folgende Aufgaben:

  • Erstellung eines neuen Auftrags.

  • Erstellung von Wartungsarbeiten oder Sofortmaßnahmen für den Auftrag.

Die Seiten des Assistenten sind im Folgenden beschrieben.

1.

Willkommen

 

Kurzbeschreibung des Assistenten.

2.

Auftrag

 

Eingabe der relevanten Auftragsdaten:

 

-

Bezeichnung

Eindeutige Bezeichnung des Auftrags.

 

Datum

Das Datum des Auftrags und der zugehörigen Wartungsarbeiten wird standardmäßig auf heute gesetzt.

 

Auftragnehmer

Optionale Eingabe. Unternehmen gemäß gesonderter Hilfe.

 

-

Aktenzeichen

Optionale Eingabe zum Unternehmen.

 

Status

Der Status der Arbeit / Arbeiten ist editierbar und zur Vereinfachung mit erteilt vorbelegt.

 

-

Bemerkung

Optionale Eingabe.

 

-

Kommentar

Optionale Eingabe.

 

Auftrag ... sofort bearbeiten

Bei gesetztem Häkchen werden zusätzlich die Ergebnisse erfasst.

3.

Arbeitsvorlage

 

Zuweisung der zu nutzenden Arbeitsvorlage:

 

Sofortmaßnahmen generieren

Bei gewählter Option (1) werden Sofortmaßnahmen angelegt.

 

Maßnahmen generieren

Bei gewählter Option (2) werden auftragsgebundene Arbeiten angelegt.

 

Arbeitsvorlage

Die Vorlage für die Generierung der Arbeiten muss gewählt werden.

 

-

Bezeichnung

Je Anlage eindeutige Bezeichnung der Arbeiten.

 

Ausführungsdatum

Das Datum ist editierbar und zur Vereinfachung mit heute vorbelegt.

 

Die folgenden Felder werden bei einer Generierung auftragsgebundener Arbeiten, Option (2), eingeblendet:

 

Ausführung geplant

Das Datum ist editierbar und zur Vereinfachung mit heute vorbelegt.

 

--

Ausführungszeit (Tage)

Editierbare verbleibende Zeit in Tagen bezogen auf Ausführung bis.

 

Ausführung bis

Das Datum ist editierbar und zur Vereinfachung mit heute vorbelegt.

4.

Vorfilterung der Objekte

 

Möglichkeit zur Vorauswahl der Anlagen, die für die Generierung der Arbeiten in Frage kommen:

 

Kein Filter

Ein für die Anlagen gesetzter Filter wird zurückgenommen.

 

Anlagen vorfiltern

Die Anlagen können über einen der folgenden Filter eingegrenzt werden:

 

 

 

Filter ...

Per Klick auf die Schaltfläche öffnet sich der Configuration Explorer zur Ausführung einer Filterabfrage.

 

 

 

Per Klick auf die Schaltfläche können die Anlagen in BaSYS-Plan gewählt werden.

5.

Zuweisen von Anlagen

 

Zu allen gewählten Anlagen werden die gewünschten Arbeiten generiert:

 

Auswahl

Falls die Voraussetzungen gegeben sind, wird für die gewählte Anlage eine Wartungsarbeit generiert. Die Schaltflächen am Fuß der Tabelle erleichtern das Setzen und Rücksetzen der Häkchen.

 

-

Anlagenbezeichnung ... Ortsteil

Spalten zum Identifizieren der Anlagen.

6.

Daten überprüfen

 

Nach Klick auf Fertigstellen wird die Generierung gestartet.

7.

Arbeiten erstellen

 

Die relevanten Arbeiten werden generiert. Parallel dazu wird ein Verlaufsprotokoll aufgezeichnet.

8.

Ergebnisse erfassen

 

Falls auf Seite 2 des Assistenten die Option Auftrag sofort bearbeiten gewählt ist, wird das Formular Ergebnisse erfassen geöffnet.

Arbeiten generieren

Zugehöriges Symbol

Fachdatenformular + Anlage

Arbeit

Zurück

Ein Assistent zur Erstellung von Wartungsarbeiten oder Sofortmaßnahmen wird aus dem Formular aufgerufen. Dazu gibt es die folgenden Anmerkungen:

Es werden keine (Sofortmaßnahmen-)Aufträge angelegt.

Ein weiterer Assistent Arbeiten generieren, der Inspektionsdaten nutzt, wird an anderer Stelle dieser Hilfe beschrieben.

Die Seiten des Assistenten sind im Folgenden beschrieben.

1.

Willkommen

 

Kurzbeschreibung des Assistenten.

2.

Stammdaten

 

Die folgenden Stammdaten sind für die Generierung der Sofortmaßnahmen (1) oder der auftragsgebundenen Arbeiten (2) vorzugeben:

 

Sofortmaßnahmen generieren

Bei gewählter Option (1) werden Sofortmaßnahmen angelegt.

 

Maßnahmen generieren

Bei gewählter Option (2) werden auftragsgebundene Arbeiten angelegt.

 

Arbeitsvorlage

Die Vorlage für die Generierung der Arbeiten muss gewählt werden.

 

Ausführungsdatum

Das Datum ist editierbar und zur Vereinfachung mit heute vorbelegt.

 

-

Bezeichnung

Je Anlage eindeutige Bezeichnung der Arbeiten.

 

Status

Der Status der Wartungsarbeit ist auf geplant, anstehend oder beauftragt zu setzen.

 

Die folgenden Felder werden bei einer Generierung auftragsgebundener Arbeiten, Option (2), eingeblendet:

 

Ausführung geplant

Das Datum ist editierbar und zur Vereinfachung mit heute vorbelegt.

 

--

Ausführungszeit (Tage)

Editierbare verbleibende Zeit in Tagen bezogen auf Ausführung bis.

 

Ausführung bis

Das Datum ist editierbar und zur Vereinfachung mit heute vorbelegt.

3.

Vorfilterung der Objekte

 

Möglichkeit zur Vorauswahl der Anlagen, die für die Generierung der Arbeiten in Frage kommen:

 

Anlagen der sichtbaren Arbeiten im Formular

Bei gewählter Option (1) werden Alle Anlagen vorgewählt.

 

Anlagen neu vorfiltern

Bei gewählter Option (2) muss die Gruppe Vorfilterung bearbeitet werden.

 

Bei gewählter Option (2) sind zusätzlich folgende Eingaben nötig:

 

Kein Filter

Ein für die Anlagen gesetzter Filter wird zurückgenommen.

 

Anlagen vorfiltern

Die Anlagen können über einen der folgenden Filter eingegrenzt werden:

 

 

 

Filter ...

Per Klick auf die Schaltfläche öffnet sich der Configuration Explorer zur Ausführung einer Filterabfrage.

 

 

 

Per Klick auf die Schaltfläche können die Anlagen in BaSYS-Plan gewählt werden.

4.

Zuweisen von Anlagen

 

Zu allen gewählten Anlagen werden die gewünschten Arbeiten generiert:

 

Auswahl

Falls die Voraussetzungen gegeben sind, wird für die gewählte Anlage eine Wartungsarbeit generiert. Die Schaltflächen am Fuß der Tabelle erleichtern das Setzen und Rücksetzen der Häkchen.

 

-

Anlagenbezeichnung ... Ortsteil

Spalten zum Identifizieren der Anlagen.

5.

Daten überprüfen

 

Mit Klick auf Fertigstellen wird die Generierung gestartet.

6.

Arbeiten erstellen

 

Die relevanten Arbeiten werden generiert. Parallel dazu wird ein Verlaufsprotokoll aufgezeichnet.

Auswahl bearbeiten

Auftrag

Anlagengruppe

Über ein separates Formular kann die Auswahl der Unterobjekte (Anlagen oder Arbeiten) nachträglich angepasst werden. Das Formular wird über folgende Aufgaben aufgerufen:

Anlagengruppe

Aufgabe Anlagenselektion bearbeiten

Auftrag

Aufgabe Arbeitsselektion bearbeiten

Folgende Funktionen sind für die Bearbeitung nutzbar:

Spalte Auswahl zur Wahl der relevanten Objekte.

Die weiteren Spalten können beispielsweise zum kombinierten Sortieren bei gedrückter <Shift> - Taste genutzt werden.

Nutzung der Schaltflächen unterhalb der Liste zur schnellen Eingrenzung auf die gesuchten Objekte.

Wartungszyklen erzeugen

Fachdatenformular + Anlage

Anlagengruppe

Wiederkehrende Arbeiten an Anlagen können über Wartungszyklen automatisiert kontrolliert werden. Für neue Anlagen können die Wartungszyklusdaten einfach neu erstellt oder über die Aufgabe Wartungszyklen erzeugen von einer vorhandenen Anlage auf die neue Anlage kopiert werden.

So geht's:

1.

Anlagen auswählen

 

In der Gruppe Anlagen sind die gewünschten Anlagen zu wählen, denen ein Wartungszyklus zugewiesen werden soll.  

2.

Aufgabe: Wartungszyklen erzeugen

 

Im Bereich Aktionen und Infos wird die Aufgabe: Wartungszyklen erzeugen ausgewählt.

Im folgenden Dialogfenster stehen folgende Optionen zur Objektwahl zur Verfügung:

 

Alle markierten Objekte

Es wird nur die aktuell markierte Anlage ausgewählt.

 

Alle gefilterten Objekte

Alle gefilterten Anlagen der tabellarischen Ansicht werden ausgewählt.

3.

Auswahl der Wartungszyklus-Vorlage

 

Das folgende Dialogfenster zeigt eine Liste mit allen Anlagen und den zugewiesenen Wartungszyklen.

 

Auswahl

Auswahl einer Wartungszyklus-Vorlage.

 

Auswahl aufheben

Zurücksetzen der Auswahl.

4.

Info

 

Das folgende Infofenster zeigt wieviele neue Wartungszyklen erstellt wurden und wieviele Anlagen eventuell bereits einen Wartungszyklus für die entsprechende Arbeitsvorlage besitzen.  

Neue Tour anlegen

   

Touren

Arbeit

Ein Assistent zur Erstellung eines Tourenplans wird im Formular Touren über die Aufgabe Neue Tour anlegen oder über die Schaltfläche Neu aufgerufen.

Die Seiten des Assistenten sind im Folgenden beschrieben.

1.

Willkommen

 

Kurzbeschreibung des Assistenten.

2.

Eingabe der Stammdaten

 

Die folgenden Stammdaten sind für die Generierung der Tour vorzugeben:

 

-

Bezeichnung

Jede neue Tour erhält eine  eindeutige Bezeichnung.

3.

Zuordnung der Anlagen

 

Es werden die Anlagen ausgewählt, die der neuen Tour zugeordnet werden sollen.

 

Auswahl

Die Auswahl der Anlagen erfolgt durch setzen der Haken in der Spalte Auswahl.

 

Auswahl alle

Die Schaltflächen erleichtern das Setzen und Rücksetzen der Häkchen.

 

Auswahl aufheben

Zurücksetzen der Auswahl.

 

Auswahl grafisch

Die Leitungsfolge grafisch wählen

4.

Reihenfolge der Tourenplanung bearbeiten

 

Reihenfolge bearbeiten

Die Reihenfolgeplanung der Anlagenobjekte für die Tourenplanung wird über diese Schaltfläche aktiviert.

 

Markierte Anlagen nach oben verschieben

Ein oder mehrere markierte Objekte werden nach oben verschoben.

 

Markierte Anlagen nach unten verschieben

Ein oder mehrere markierte Objekte werden nach unten verschoben.

 

Reihenfolge neu vergeben

Die Anlagen werden in der angezeigten Reihenfolge neu durchnummeriert

5.

Daten überprüfen

 

Mit Klick auf Fertigstellen wird die Generierung gestartet.

Anlagenzuordnung bearbeiten

   

Touren

Arbeit

Über diese Aufgabe wird das Formular für die Touren- und Anlagenzuordnung erneut aufgerufen. Die Anlagen für die Tourenzuordnung können hier gefiltert, gewählt oder abgewählt werden sowie die Reihenfolge der Tourenplanung bearbeitet werden.

Reihenfolge bearbeiten

Arbeitsvorlage

Auftrag

Arbeit

Über ein separates Formular kann die Reihenfolge der Unterobjekte (Arbeiten oder Arbeitsschritte) nachträglich angepasst werden. Das Formular wird über folgende Aufgaben aufgerufen:

Auftrag

Aufgabe Arbeitsreihenfolge bearbeiten

Arbeit

Aufgabe Arbeitsschrittreihenfolge bearbeiten

Arbeitsvorlage

Aufgabe Arbeitsschrittreihenfolge bearbeiten

Die zeitliche Reihenfolge der Wartungsarbeiten oder Arbeitsschritte ist über eine laufende Nummer festgelegt, die sich im Formular in der Spalte Sortierung befindet.

So geht's:

1.

Wahl einer einzelnen oder mehrerer zusammenhängender Zeilen.

2.

Je Klick auf die Taste werden die gewählten Zeilen um einen Rang nach oben verschoben.

3.

Jeder Klick auf die Taste verschiebt die gewählten Zeilen um einen Rang nach unten.

4.

OK

Über diese Taste werden die Änderungen gespeichert und das Formular geschlossen.

Die geänderte Abfolge der laufenden Nummern wird bei erneutem Öffnen des Formulars sichtbar.

Arbeitsreihenfolge nach Tour ordnen

Zugehöriges Symbol

   

Auftrag

Zurück

Über diese Aufgabe werden die Arbeiten des aktuellen Auftrags nach der ausgewählten Tour geordnet.

1.

Start der Aufgabe Arbeitsreihenfolge nach Tour ordnen aus dem  Formular Auftrag.

2.

Auswahl der Tour, nach der die Arbeiten geordnet werden sollen.

3.

-

Die Anzahl der geordneten Arbeiten und  die Anzahl der Arbeiten, die nicht geordnet werden konnten werden im nächsten Infofenster angegeben.

Ergebnisse erfassen

Zugehöriges Symbol

Fachdatenformular + Anlage

Auftrag

Zurück

Die Aufgabe wird aus den Formularen Auftrag und Anlage aufgerufen. Dadurch wird ein Formular geöffnet:

Ergebnisse erfassen

Kopfleiste.

Tabellarische Ansicht

Tabellarische Ansicht der relevanten Wartungsarbeiten.

Alle selektieren

...

Filter ...

 

Mittlere Werkzeugleiste.

Navigationsbaum

Formularbereich

Navigationsbaum zur Wahl des Arbeitsschritts.

Formularbereich mit Wartungsarbeit, Arbeitsschritt und Ergebnissen.

 

Neu laden

 

Speichern

 

Schließen

Untere Werkzeugleiste.

So geht's:

1.

In der tabellarischen Ansicht wird mindestens eine Wartungsarbeit gewählt.

 

 

Für identische Ergebnisse mehrerer Arbeiten ist die Mehrfachwahl möglich.

 

 

Bei vielen Wartungsarbeiten ist die mittlere Werkzeugleiste zur schnellen Auswahl der relevanten Arbeiten verwendbar.

2.

Im Navigationsbaum wird der relevante Arbeitsschritt gewählt:

 

 

Arbeiten

 

Haltung spülen

Zum Beispiel wird die Wartungsarbeit Haltung spülen ausgeführt.

 

 

 

 

Arbeitsschritte

 

 

 

 

Sichtinspektion

 

 

 

 

 

Haltung spülen

 

Dazu werden die Ergebnisse der Sichtinspektion erfasst.

3.

Im Formularbereich werden dann die Wartungsergebnisse erfasst:

 

Ausführungsdatum und Status der Wartungsarbeit.

 

Dauer des Arbeitsschritts.

 

Vor die beobachteten Wartungsergebnisse werden Häkchen gesetzt.

 

Für den aktuellen Arbeitsschritt wird das Häkchen vor erledigt eventuell über das beobachtete Wartungsergebnis automatisch gesetzt.

 

 

Das Häkchen ist bei Bedarf manuell zu setzen oder zurückzusetzen.

4.

Über die untere Werkzeugleiste wird die Erfassung beendet oder neu gestartet:

 

Per Klick auf <Neu laden> werden die nach dem letzten Speichern erfolgten Änderungen zurückgenommen.

 

Per Klick auf <Speichern> wird der aktuelle Stand der Erfassung gespeichert.

 

Per Klick auf <Schließen> wird die Erfassung der Ergebnisse beendet.

Mobile Schnittstelle (Tablet)

Zugehörige Symbole

Auftrag

Zurück

Die mobile Schnittstelle (Tablet) tauscht die Wartungsdaten zwischen BaSYS Regie Administrator und BaSYS Mobile aus. Folgende Aufgaben sind nutzbar:

Aktuellen Auftrag exportieren

Ein Assistent (siehe zugehörige Hilfe) führt durch die erforderlichen Schritte bis zum Abschluss des Exportes.

Auftrag importieren

Ein Assistent (siehe zugehörige Hilfe) führt durch die erforderlichen Schritte bis zum Abschluss des Importes.

Arbeitsvorlagen exportieren

Über die Arbeitsvorlagen können in BaSYS Mobile Sofortmaßnahmen ausgeführt werden.

Mobile Schnittstelle (PDA)

Auftrag

Zurück

Die mobile Schnittstelle (PDA) tauscht die Wartungsdaten zwischen BaSYS Regie Administrator und einem PDA-Gerät aus. Folgende Aufgaben sind nutzbar:

Aktuellen Auftrag exportieren

Alle Anlagen und Arbeiten des aktuell gewählten Auftrags können in das PDA-Gerät übernommen werden.

Alle Aufträge exportieren

Alle Aufträge können einschließlich der zugehörigen Anlagen und Arbeiten in das PDA-Gerät übernommen werden.

Ergebnisimport simulieren

Die vom PDA-Gerät übernommenen Ergebnisse werden auf Plausibilität geprüft und nicht in der Datenbank gespeichert. Inkompatibilitäten werden mit protokolliert.

Auftragsergebnisse importieren

Nach fehlerfreier Simulation des Importes werden die Ergebnisse aller Wartungsarbeiten vom PDA-Gerät nach BaSYS Regie Administrator und somit in die Datenbank übernommen.

Wichtige Hinweise

 

Zurück

Die folgenden wichtigen Hinweise sollten für die Arbeit mit BaSYS Regie Administrator beachtet werden.

Vorlagen

 

Arbeiten

 

Anlagen

 

Sortierung

 

Vorlagen

Zugehöriges Symbol

Bibliotheken

Zurück

Die an dieser Stelle beschriebenen Hinweise sind zu beachten.

Vorbereitung

Die Vorlagen der Arbeiten, Arbeitsschritte und Ergebnisse sind gemäß Instandhaltungsplanung sorgfältig vorzubereiten. Dies gilt auch für die Vorlagen, die über das Skript generiert wurden. Je besser die Vorlagen auf die zu wartenden Anlagen und die betrieblichen Besonderheiten abgestimmt sind, um so weniger Nacharbeit gibt es in den Prozessen der laufenden Wartung.

Nachträgliche Änderung

Eine nachträgliche Änderung der Vorlagen, beispielsweise die Anpassung des Planungsvorlaufs, hat keine Auswirkung auf schon generierte Wartungszyklen.

Das heißt, dass die schon angelegten Wartungszyklen manuell überarbeitet werden müssen, um die zukünftige automatische Generierung der Arbeiten an die geänderten Vorlagen anzupassen. Daher ist die genannte sorgfältige Vorbereitung der Vorlagen sehr wichtig.

Arbeiten

Zugehöriges Symbol

Instandhaltungsplanung

Zurück

Die an dieser Stelle beschriebenen Hinweise sind zu beachten.

Automatische Generierung

Arbeiten werden nur dann automatisch über den Wartungszyklus generiert, wenn das aktuelle Datum innerhalb des Planungsvorlaufs liegt.

Sofortmaßnahmen

Sofortmaßnahmen sind nicht in die kontinuierlichen Wartungszyklen integriert. Über folgende Aufgaben werden also keine Wartungszyklen angelegt:

  • Generierung von Sofortmaßnahmen

  • Erteilung eines Sofortmaßnahmenauftrags

Anlagen

Zugehöriges Symbol

Anlagen

Zurück

Die an dieser Stelle beschriebenen Hinweise sind zu beachten.

Straße, Ortsteil

Die Einträge der Felder Straße und Ortsteil werden mittels Regie DTS aus den Stammdaten in die Anlagen übernommen:

  • Die Einträge können vielfältig als Filterkriterium genutzt werden.

  • Die Felder sind ausschließlich im Formular Anlage editierbar.

Fachdatenfelder

Die Einträge der Fachdatenfelder werden ebenfalls mittels Regie DTS aus den Stammdaten in die Anlagen übernommen:

  • Die Einträge können vielfältig als Filterkriterium genutzt werden.

  • Die Felder werden im geschützten Modus angezeigt uns sind daher nicht editierbar.

Der Schutz der Fachdatenfelder ist erforderlich, weil die Fachdaten nicht zu den Eigenschaften der importierten Stammdaten gehören. Die Fachdatenfelder sind ständig mit der zugehörigen Applikation verknüpft und können ausschließlich dort bearbeitet werden.

Arbeitsbereich

Der Arbeitsbereich kann zur Verwaltung von Zuständigkeiten genutzt werden:

  • Die Einträge des Feldes werden nicht mittels Regie DTS übernommen.

  • Der Arbeitsbereich kann in allen Formularen der Gruppe Anlagen editiert werden.

Mehrfachwahl der Ergebnisse

Die Ergebnisse der Wartung werden allen im Formular Ergebnisse erfassen gewählten Anlagen zugewiesen. Diese Mehrfachauswahl von Anlagen ist dann sinnvoll, wenn die Anlagen in einem Arbeitsvorgang gemeinsam gewartet werden. Beispiel wäre die Spülung mehrerer Kanalhaltungen. Das Ergebnis der Spülung gilt dann für alle gemeinsam gespülten Haltungen.

Sortierung

Zugehörige Symbole

 

Zurück

Folgende Objekte von BaSYS Regie Administrator sind standardmäßig per aufsteigender Sortierung geordnet:

Arbeitsschrittvorlagen der Arbeitsvorlage

Arbeitsschritte der Arbeit

Arbeiten des Auftrags

Die Sortierung erleichtert die Vorgabe einer zeitlichen, betrieblichen oder ortsabhängigen Reihenfolge der Wartungsarbeiten und Arbeitsschritte. Die Sortierung der Arbeitsschrittvorlagen wird automatisch in die Arbeitsschritte übernommen und kann dort bei Bedarf angepasst werden. Die Sortierung erfolgt über die Einträge des Feldes Reihenfolge der Sortierung:

  • Die Werte des Feldes müssen ganzzahlig und größer als -1 sein.

  • Doppelte Werte sind nicht erlaubt.

  • Die Werte des Feldes können manuell editiert werden.

  • Alternativ kann die Aufgabe Reihenfolge bearbeiten genutzt werden.

Theoretische Grundlagen

 

Zurück

In diesem Abschnitt geht es um folgende Themen:

Objektmodell von BaSYS Regie Administrator

 

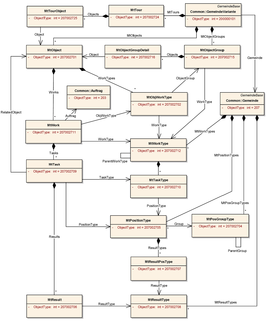
Zurück

Per Klick auf einen Bereich der Abbildung wird in die  zugehörige Hilfe gewechselt. Einige Objekte werden nicht aus dem BaSYS Navigationsbereich, sondern per HiGON aufgerufen.

Wichtige Begriffe der Instandhaltungsplanung

 

Zurück

Über die Instandhaltungsplanung von BaSYS Regie Administrator werden die Wartungsarbeiten benutzerdefiniert geplant, verwaltet und kontrolliert.

Skizze der Abläufe

So geht's

Zurück

Per Klick auf einen Bereich der Skizze wird in die zugehörige Hilfe gewechselt:

 

Wartungszyklus (Intervall)

Wartungszyklus

Anlagengruppe

Zurück

Der Wartungszyklus ist ein Grundbaustein von BaSYS Regie Administrator. Der Wartungszyklus ist ein festes Zeitintervall, das sich für alle zugewiesenen Arbeiten kontinuierlich wiederholt.

Zweck

Zweck des Wartungszyklus ist die automatische Generierung der anstehenden Arbeiten in den Zeitabständen, die für die Wartung einer Anlagengruppe oder einzelnen Anlage erforderlich sind.

Schlüsseleigenschaften

Die Schlüsseleigenschaften des Wartungszyklus sind:

Intervall

Wert und Einheit der Dauer eines Wartungszyklus.

Erste Ausführung

Beginn des ersten Wartungszyklus. Über dieses Datum werden alle nachfolgenden Wartungszyklen berechnet.

Ausführung ab

Ende des vorhergehenden und Beginn des nachfolgenden Wartungszyklus.

Intervall

Bei der Erstellung von Anlagengruppen oder Sofortmaßnahmen werden über das Intervall automatisch die nächsten Wartungstermine berechnet. Das Intervall entspricht einer Kombination von Zyklusdauer und Zykluseinheit.

Zyklusdauer

Zugehöriges Symbol

 

Die Zyklusdauer wird als Ganzzahl zu einer sinnvoll gewählten Zykluseinheit eingegeben.

Zykluseinheit

Zugehöriges Symbol

 

Die Zykluseinheit bestimmt, ob sich die Arbeiten der Anlagengruppe oder der Wartungszyklen im Zyklus von Wochen, Monaten oder Jahren wiederholen sollen. Die Zykluseinheit wird per Auswahlliste festgelegt und muss mit der eingegebenen Zyklusdauer kompatibel sein.

Vorbereitung des Wartungsplans

Anlagengruppe

Zurück

Die Vorbereitung des Wartungsplans erfolgt in BaSYS Regie Administrator durch die Neuerstellung einer Anlagengruppe. Es öffnet sich automatisch der Assistent Neue Anlagengruppe, für den einige Besonderheiten zu beachten sind:

Das Datum der ersten Ausführung der Wartungsarbeiten wird automatisch generiert und im Feld Erste Ausführung des Assistenten angezeigt. Das Datum wird nach folgender Formel berechnet:

 

Erste Ausführung = Aktuelles Datum + Dauer des Planungsvorlaufs (aus der Arbeitsvorlage)

Falls die erste Ausführung der Wartungsarbeiten später erfolgen soll, kann das Feld Erste Ausführung entsprechend editiert werden.

Ausgehend vom Feld Erste Ausführung werden über den Wartungszyklus (Feld Intervall) alle zukünftigen Termine der Wartungsarbeiten berechnet.

Planungsvorlauf

Zugehöriges Symbol

Arbeitsvorlage

Wartungszyklus

Zurück

Der Planungsvorlauf wird in der Arbeitsvorlage konfiguriert und automatisch in das Formular Wartungszyklus übernommen:

  • Der Wert ist ganzzahlig in Tagen einzugeben.

  • Sobald sich das aktuelle Datum (Heute) innerhalb des Planungsvorlaufes befindet, wird automatisch eine neue Arbeit generiert.

Früheste Arbeitsgenerierung

 

Zurück

Das Datum der frühesten Arbeitsgenerierung ist in der Benutzeroberfläche nicht sichtbar. Das Datum wird nach folgender Formel berechnet:

Sobald des Datum der frühesten Arbeitsgenerierung überschritten ist, werden die zugehörigen Arbeiten automatisch mit Status 1 (anstehend) erstellt. Die Arbeiten werden dann in der Gruppe <Instandhaltungsplanung> und im Wartungskalender angezeigt.

Ausführung der Arbeit

 

Zurück

Die Ausführung der jeweiligen Arbeit wird über vier Werte (Zeitdauer und drei Datumsangaben) verwaltet. Die wichtigsten Eigenschaften dieser Werte sind in der folgenden Tabelle zusammengefasst:

  • Die Ausführungszeit wird nur dann aus der Arbeitsvorlage übernommen, wenn Vorlagen genutzt werden.

  • Sobald eine Arbeit automatisch durch den übergeordneten Wartungszyklus generiert wird, sind die vier Datumsanageben mit den Werten gemäß der Spalte drei gefüllt.

  • Bei manueller Eingabe in das Feld Ausführungszeit, Ausführung geplant oder Ausführung bis wird der Wert der beiden anderen Felder automatisch gemäß Spalte vier berechnet.

 

Bezeichnung

Erläuterung

Wartungszyklus

Manuelle Eingabe

 

Ausführungszeit

Tages-Höchstzahl bis Ausführungsende.

Wert der Arbeitsvorlage (optional).

Ausführung geplant = Ausführung bis - Ausführungszeit + 1

Ausführung bis = Ausführung geplant + Ausführungszeit - 1

 

Ausführung geplant

Beauftragter Ausführungstermin.

Wie Ausführung ab.

Ausführungszeit = Ausführung bis - Ausführung geplant + 1

Ausführung bis = Ausführung geplant + Ausführungszeit - 1

 

Ausführung ab

Startdatum der Ausführungszeit.

Beginn des Wartungszyklus.

---

---

 

Ausführung bis

Enddatum der Ausführungszeit.

Ende der Ausführungszeit.

Ausführungszeit = Ausführung bis - Ausführung geplant + 1

Ausführung geplant = Ausführung bis - Ausführungszeit + 1

Nach automatischer Generierung der Werte können diese beliebig an die aktuellen Wartungsbedingungen angepasst werden. Hierzu werden folgende Vorgehensweisen empfohlen:

  • Tabellarisches Editieren

  • Datenabgleiche

  • Kontrolle über die Modelle (BaSYS-Plan)

Ausführungszeit

Jede Wartungsarbeit muss innerhalb der Ausführungszeit erledigt werden:

  • Die Ausführungszeit wird in Tagen angegeben.

  • Bei Eingabe des Datums Ausführung geplant oder Ausführung bis ergibt sich die Ausführungszeit nach obiger Tabelle.

Bei Nutzung der Vorlagen wird die Ausführungszeit in der Arbeitsvorlage definiert und automatisch in die zugehörigen Arbeiten und Wartungszyklen übernommen.

Ausführung geplant

Zugehöriges Symbol

Arbeit

Zurück

Das Feld gibt das Datum vor, an dem eine Wartungsarbeit durchgeführt werden soll:

  • Das Datum wird bei der automatischen Generierung der Arbeiten und bei der Nutzung von Aufgaben mit dem Datum von Ausführung ab gefüllt.

  • Das Datum kann manuell auf jeden Termin innerhalb der Ausführungszeit gelegt werden.

  • Bei Eingabe der Ausführungszeit oder des Datums Ausführung bis ergibt sich das Datum nach obiger Tabelle.

Ausführung ab

Zugehöriges Symbol

Arbeit

Zurück

Das Feld gibt das Datum vor, mit dem die Ausführungszeit der Arbeit beginnen sollte:

  • Ab dem Datum muss die Wartungsarbeit erledigt werden.

  • Das Datum bildet eine wichtige Eingangsgröße für die Filterung nach Fälligkeit.

  • Das Datum kann über Ausführung geplant manuell angepasst werden.

Eine Gegenüberstellung mit den anderen Feldern zur Ausführung der Arbeit befindet sich in obiger Tabelle.

Ausführung bis

Zugehöriges Symbol

Arbeit

Zurück

Das Feld gibt das Datum vor, mit dem die Ausführungszeit der Arbeit endet:

  • Bis zu dem Datum muss die Wartungsarbeit erledigt sein.

  • Das genannte Datum bildet eine wichtige Eingangsgröße für die Filterung nach Fälligkeit.

  • Bei Eingabe der Ausführungszeit oder des Datums Ausführung geplant ergibt sich das Datum nach obiger Tabelle.

Erste Ausführung

Zugehöriges Symbol

Wartungszyklus

Zurück

Datum, an dem der erste Wartungszyklus beginnen soll:

  • Für Termine vor dem genannten Datum werden keine Wartungszyklen und Arbeiten generiert.

  • Nach automatischer Generierung des ersten Wartungszyklus stimmt das Datum mit Ausführung ab und Ausführung geplant überein. Die drei Datumwerte können manuell oder per Datenabgleich editiert wurden.

Ausgeführt am

Zugehöriges Symbol

Arbeit

Zurück

Datum, an dem die Arbeit ausgeführt wurde.

  • Dieses Datum muss innerhalb der Ausführungszeit liegen.

Heute

 

Zurück

Heute, also das aktuelle Datum, hat einen elementaren Einfluss auf die Planung, Verwaltung und Kontrolle der Wartungsarbeiten. Falls diese automatisch über Wartungszyklen generiert werden, sind die im Folgenden gelisteten fünf Fälle zu beachten. In der ersten Spalte befindet sich dabei jeweils ein Beispiel:

07.07. < 12.07.

Heute < früheste Arbeitsgenerierung

Die Arbeiten sind noch nicht erstellt.

14.07. > 12.07.

Heute ≥ früheste Arbeitsgenerierung

Die Arbeiten werden automatisch mit Status 1 (anstehend) generiert.

10.08. > 05.08.

Heute ≥ Ausführung ab

Die Arbeiten sind zu erledigen und / oder zu beauftragen (Status 2).

18.08. > 12.08.

Heute ≥ Ausführung geplant

Die Arbeiten sind unbedingt zu erledigen (Status 3 oder 4).

31.08. > 26.08.

Heute ≥ Ausführung bis

Die Arbeiten müssen erledigt sein, also den Status 4 besitzen.

Generierung der Arbeiten

Arbeiten werden nur innerhalb des folgenden Zeitfensters automatisch über den Wartungszyklus generiert:
- Heute ≥ früheste Arbeitsgenerierung
- Heute < Ausführung ab

Letzte Ausführung

Zugehöriges Symbol

Wartungszyklus

Zurück

Datum, an dem der letzte Wartungszyklus beginnen soll.

  • Für Termine nach dem genannten Datum erfolgt keine automatische Generierung der Wartungszyklen und Arbeiten.

Wichtiger Hinweis

Im Allgemeinen laufen Wartungszyklen kontinuierlich weiter. Daher ist das Feld Letzte Ausführung standardmäßig leer.

  • Nur in begründeten Ausnahmefällen sollte ein Datum vorgegeben werden.

Geplante und ermittelte Arbeitsdauer

So geht's

Zurück

BaSYS Regie Administrator unterscheidet zwischen folgenden Arbeitsdauern:

  • Die geplante Dauer ergibt sich automatisch aus dem geplanten Wartungszyklus.

  • Die Dauer entspricht der zur Erledigung der Wartungsarbeit real benötigten Zeit.

Geplante Dauer

Zugehöriges Symbol

Arbeit

Zurück

Die geplante Dauer der Wartungsarbeit wird nach folgender Formel automatisch berechnet:

Die geplante Dauer ist nicht editierbar.

Rüstzeit

Zugehöriges Symbol

Arbeitsvorlage

Zurück

Über die Rüstzeit wird in der Arbeitsvorlage die Zeit zur Vorbereitung der Arbeit festgelegt. Die Eingabe erfolgt ganzzahlig in Minuten.

Ausführungsdauer

Zugehöriges Symbol

Arbeitsschritt

Zurück

Die Ausführungsdauer eines Arbeitsschritts wird per Klick auf die Taste Aktualisieren nach folgender Formel berechnet:

  • Ausführungsdauer [min] = Wert · Einheitsdauer [min] (aus der Arbeitsschrittvorlage)

Die Werte werden ganzzahlig gerundet.

Einheitsdauer

Die Einheitsdauer entspricht der in Minuten geplanten Dauer eines Arbeitsschritts:

  • Der Wert kann ausschließlich in der Arbeitsschrittvorlage eingegeben werden.

  • Die Ausführungsdauer des Arbeitsschritts weicht im Normalfalls von der Einheitsdauer ab. Diese Abweichung wird über einen speziellen Zeitfaktor berücksichtigt.

Wert

Zugehöriges Symbol

Arbeitsschritt

Zurück

Der Wert entspricht einem Zeitfaktor, über den die Abweichung der Ausführungsdauer eines Arbeitsschritts von der geplanten Einheitsdauer berücksichtig wird:

  • Die Eingabe ist auf zwei Nachkommstellen genau möglich.

  • Standardmäßig ist Wert mit 1,00 vorbelegt.

Dauer

Zugehöriges Symbol

Arbeit

Zurück

In dieses Feld wird die Dauer der erledigten Arbeit eingetragen. Falls der Wert erheblich von der geplanten Dauer abweicht, sollten die Gründe dafür identifiziert werden, um den Instandhaltungsprozess zu optimieren:

  • Eventuell ist die Sortierung der Wartungsarbeiten und / oder Arbeitsschritte anzupassen.

  • Eventuell sind die Vorgaben für die Rüstzeit und / oder die Zeiten der Arbeitsschritte zu optimieren.

Status und Fälligkeit als wichtige Filterkriterien

 

Zurück

Status und Fälligkeit sind wichtige Filterkriterien für die Navigationsgruppen Instandhaltungsplanung und Auftragswesen.

Status

Der Status liefert eine zusammenfassende Information über den aktuellen Stand der Wartungsarbeiten und steuert viele Prozesse von BaSYS Regie Administrator. Es gibt vier Arten des Status, die in der folgenden Reihenfolge voneinander abhängen:

  1. Status des Ergebnisses gemäß Ergebnisvorlage

  2. Status des Arbeitsschrittes

  3. Status der Wartungsarbeit

  4. Status des Wartungsauftrags

Ergebnis

Zugehöriges Symbol

Ergebnisvorlage

Zurück

Der Status des Wartungsergebnisses hängt vom Feld Arbeitsschritt auf 'erledigt' setzen der Ergebnisvorlage ab:

Arbeitsschritt auf 'erledigt' setzen. Sobald das zugehörige Ergebnis gewählt ist, wird der übergeordnete Arbeitsschritt automatisch auf erledigt gesetzt.

Arbeitsschritt nicht auf 'erledigt' setzen. Ein gewähltes zugehöriges Ergebnis hat keinen Einfluss auf den Status des übergeordneten Arbeitsschrittes.

Arbeitsschritt

Zugehöriges Symbol

Arbeitsschritt

Zurück

Der Status des Arbeitsschrittes wird über das Feld erledigt definiert:

Erledigt. Die Festlegung erfolgt manuell oder automatisch über die Wartungsergebnisse (siehe oben).

Nicht erledigt. Die Festlegung erfolgt manuell.

Wartungsarbeit

Zugehöriges Symbol

Arbeit

Zurück

Der Status der jeweiligen Wartungsarbeit wird automatisch erzeugt, kann aber manuell geändert werden. Der Status entspricht dem Wert des gleichnamigen Feldes. In der Gruppe Instandhaltungsplanung sind die Wartungsarbeiten nach den Werten der Auswahlliste Status sortiert. Der Status wird über folgende Prozesse vorgegeben:

  • Automatische Generierung von Wartungsarbeiten über Wartungszyklen. Dabei wird automatisch der Status 0 .. 1 vergeben.

  • Manuelle Erstellung von Wartungsarbeiten mit oder ohne Auftrag. Dabei wird automatisch der Status 2 vergeben. Der Status kann zeitgleich manuell geändert werden.

  • Eingabe der Wartungsergebnisse. Dabei wird automatisch der Status 3 .. 4 vergeben. Der Status kann zeitgleich manuell geändert werden.

In der folgenden Tabelle werden die Einträge der Auswahlliste und die zugehörigen Knoten in der Gruppe Instandhaltungsplanung dargestellt.

 

Status

Bezeichnung

Erläuterung

Instandhaltungsplanung

 

0

geplant

Die Arbeit ist geplant. Gegenwärtig besteht noch kein Handlungsbedarf. Die Arbeiten werden nur im Kalender dargestellt.

---

 

1

anstehend

Die Erledigung der Arbeit ist zu beauftragen.

Anstehende Arbeiten

 

2

beauftragt

Die Arbeit ist für die Erledigung beauftragt. Bei Bedarf wurden die zugehörigen Aufträge vergeben.

Beauftragte Arbeiten

 

3

teilerledigt

Es sind nicht alle Arbeitsschritte erledigt. Beispielsweise wurde während der Kanalreinigung ein Schacht inspiziert, der korrodierte Steigeisen besitzt. Die Arbeit kann erst dann Status 4 erhalten, wenn die Steigeisen repariert sind

Teilerledigte Arbeiten

 

4

erledigt

Die Arbeit ist vollständig abgeschlossen. Sobald alle Arbeiten eines Auftrags den Status 4 besitzen, wird der Status des Auftrag automatisch auf 2 (erledigt) gesetzt.

Erledigte Arbeiten; untergliedert nach den letzten Jahren der Erledigung

Wartungsauftrag

Zugehöriges Symbol

Auftrag

Zurück

Der aktuelle Stand des Wartungsauftrags entspricht ebenfalls den Einträgen einer Auswahlliste Status. Die Aufträge sind in der Navigationsgruppe Auftragswesen nach dem Status geordnet.

 

Status

Bezeichnung

Erläuterung

 

0

geplant

Der Wartungsauftrag ist geplant aber noch nicht vergeben.

 

1

erteilt

Der Wartungsauftrag ist einschließlich der zugehörigen Wartungsarbeiten an einen Auftragnehmer erteilt worden.

 

2

erledigt

Alle Wartungsarbeiten des Auftrags besitzen den Status 4 (erledigt).

 

3

archiviert

Der Wartungsauftrag ist nicht mehr aktiv.

Fälligkeit

Zugehöriges Symbol

Arbeit

Zurück

Über die Fälligkeit wird die Erledigung der Wartungsarbeit innerhalb des aktuellen Wartungszyklus kontrolliert. Die Fälligkeit wird nicht für geplante Wartungsarbeiten (Status 0) berücksichtigt. In der Gruppe Instandhaltungsplanung sind die Wartungsarbeiten nach folgenden Fälligkeiten sortiert:

Vorfällige Wartungsarbeiten. Das Datum Auszuführen ab ist noch nicht erreicht.

Fällige Wartungsarbeiten. Das Datum liegt im Bereich von Auszuführen ab bis Auszuführen bis.

Überfällige Wartungsarbeiten. Das Datum Auszuführen bis ist überschritten.

Benutzeroberfläche

 

Zurück

In diesem Abschnitt der Hilfe ist der Aufbau der Benutzeroberfläche grob schematisch dargestellt. Von dort führen Verknüpfungen zu den relevanten Abschnitten der Hilfe weiter.

BaSYS Regie Administrator

Kopfleiste.

Start

Extras

Menüleiste.

Neu

Speichern

Rückgängig

 

Abfragen

 

Aktuelles Objekt (Standardanwendung)

 

Aktualisieren

 

Alle Filter entfernen

 

Aktuelles Objekt (Anwendungsauswahl)

 

Löschen

 

 

Aktuelle gefilterte Objektliste

 

Datensätze

 

Filter

 

Synchronizer

 

Werkzeugleiste gemäß separater Hilfe. Werkzeuge für BaSYS Regie Administrator.

Navigation

Navigationsbereich gemäß separater Hilfe.

Instandhaltungsplanung

Übersicht auf alle Arbeiten.

Übersicht auf alle Arbeitsaufträge.

Verwaltung der Stammdaten.

Verwaltung von Ressourcen und Ressourcenereignisse

Individuelle Bibliotheken zur Applikation.

Allgemeines

Allgemeine Bibliotheken (siehe die relevante Hilfe).

Navigation in BaSYS Regie

Zugehöriges Symbol

 

Zurück

In BaSYS Regie ist die Navigation anders aufgebaut:

Es gibt ausschließlich einen Navigationsbaum.

Die Navigationsgruppen von BaSYS Regie Administrator sind in BaSYS Regie als Hauptknoten realisiert:

 

Aufträge

Offene Arbeiten

Wartungsarbeiten

Anlagen

Navigation in BaSYS Regie.

Die Vorlagen (Bibliotheken) können nicht genutzt werden.

Menü Extras

Zurück

Start

Extras

Die generelle Funktionalität der Menüleiste sowie zum Menü Extras befindet sich in der Hilfe zur BaSYS Benutzeroberfläche. An dieser Stelle werden nur die speziell für BaSYS Regie Administrator entwickelten Werkzeuge erläutert, die sich im Menü Extras befinden:

 

Applikation (wie BaSYS Regie Administrator [Gemeinde / Projektvariante / Hydraulikvariante]

Kopfleiste

 

Aktuelle Objektvorlage wählen

 

Berichtsmanager

 

Plausibilitätsfelder einfügen

 

Pfade aktualisieren

 

Wartungszyklen auswerten

Regie DTS

Arbeitsvorlagen exportieren

 

Aktuelles Objekt als Objektvorlage speichern

 

Berichte zum aktuellen Objekt

     

Kalender

Arbeiten generieren

 

Objektvorlagen-Anzeige ein-/ausschalten

 

     

Wartungsarbeiten

Ressourcentyp-Bibliotheksdaten erzeugen

 

Objektvorlagen

 

Berichte

 

Plausibilität

 

Tools

 

Regie

 

Menüband des Extras-Menüs

Wartungszyklen auswerten

Zugehöriges Symbol

So geht's

Zurück

Über diese Funktion werden im ersten Schritt alle relevanten Anlagen und Arbeitsvorlagen ausgewählt, deren Wartungszyklen überprüft werden sollen. Das Ergebnisprotokoll listet dann alle Arbeiten und Wartungszyklen nach folgenden Kategorien auf:

 

Kategorie

Erläuterung

 

Neue Arbeiten

Arbeiten, die neu erzeugt werden können.

 

Zuzuweisende Arbeiten

Arbeiten, die manuell erstellt wurden und dem passenden Wartungszyklus zugewiesen werden.

 

Bestehende Arbeiten

Arbeiten, die erzeugt worden wären, aber bereits in der Datenbank vorhanden sind.

 

Anlagen ohne Wartungszyklus

Anlagen, die keinen Wartungszyklus für die gewählten Arbeitsvorlagen aufweisen.

 

Inaktive Wartungszyklen

Wartungszyklen, die noch nicht oder nicht mehr aktiv sind oder für die auf Grund des eingestellten Planungsvorlaufs im Moment keine Arbeit zu erzeugen ist.

 

Ungültige Wartungszyklen

Wartungszyklen, deren Daten unvollständig oder widersprüchlich sind, so dass keine Erzeugung von Arbeiten erfolgen kann.

Das Formular wird an folgenden Stellen aufgerufen:

  • aus dem Menü Extras

  • Ist Im Dialogfester die Option "Wartungszyklen bei jedem Start von BaSYS Regie überprüfen" gesetzt, wird diese Funktion automatisch beim Start von BaSYS Regie ausgeführt.  

Regie DTS

Zugehöriges Symbol

Assistent Regie DTS

Zurück

Der Assistent Regie DTS importiert die Stammdaten als neu angelegte Objekte nach BaSYS Regie Administrator. Der Assistent wird an folgenden Stellen aufgerufen:

  • Aus dem Menü Extras.

  • Aus der Barthauer Management Console aus der Gruppe Schnittstellen vor dem Start von BaSYS Regie Administrator.

Über Regie DTS können jederzeit weitere Anlagen ergänzt werden. Regie DTS muss vor der Arbeit mit BaSYS Regie Administrator durchgeführt worden sein. Ansonsten kann die Benutzeroberfläche nicht auf die Anlagen zugreifen.

Kalender

Zugehöriges Symbol

So geht's

Zurück

Darstellung der Wartungsarbeiten unter Nutzung einfacher Funktionalität eines Terminkalenders:

  • Die Monatsansicht ermöglicht den schnellen Überblick auf die Wartungsarbeiten.

  • Die Wartungsarbeiten werden in den Farben gemäß Status dargestellt.

Wartungsarbeiten

Zugehöriges Symbol

So geht's

Zurück

Über die Funktion wird ein Formular aller fälligen Wartungsarbeiten geöffnet. Dort sind alle Arbeiten mit folgendem Status gelistet:

  • 1 (anstehend)

  • 2 (beauftragt)

  • 3 (teilerledigt)

Das Formular wird an folgenden Stellen aufgerufen:

  • Sobald fällige Wartungsarbeiten existieren, erfolgt der Aufruf automatisch beim Start von BaSYS Regie Administrator.

  • Aus dem Menü Extras

Register

Das Formular besitzt die Register:

 

Tabellenansicht

Pivotansicht

 

Tabellenansicht

Die fälligen Arbeiten können tabellarisch (siehe zugehörige Hilfe) analysiert werden. Das Formular Arbeit wird mit Filter auf die fälligen Arbeiten geöffnet.

Pivotansicht

Die Pivot-Ansicht auf die fälligen Arbeiten wird in der zugehörigen Hilfe beschrieben.

Werkzeuge

Folgende Werkzeuge stehen zur Verfügung:

Ein- oder Ausschalten der automatischen Spaltenbreite.

Ein- oder Ausschalten des Gruppierbereiches.

Aufruf der Druckvorschau mit Möglichkeiten zum Layout der Druckausgabe.

Export der durchzuführenden Wartungsarbeiten in ein beliebiges Office-Dokument.

Wechsel in das Formular Arbeit mit Filter auf die fälligen Wartungsarbeiten. Das Werkzeug lässt sich auch aus der Pivotansicht nutzen.

Arbeitsvorlagen exportieren

Zugehöriges Symbol

So geht's

Zurück

Arbeitsvorlagen können in BaSYS Mobile genutzt werden, um Sofortmaßnahmen zu erzeugen. Über die Schaltfläche startet ein Assistent, um die vorhandenen Arbeitsvorlagen für BaSYS Mobile in eine XML-Datei zu exportieren:

  1. Über einen Explorer oder manuell werden Pfad und Name der XML-Datei festgelegt.

  2. Auf der nächsten Seite des Assistenten werden die relevanten Arbeitsvorlagen aus einer Liste gewählt.

  3. Über Fertigstellen werden die Arbeitsvorlagen in der XML-Datei gespeichert.

Vorsicht! Vorhandene identisch benannte Dateien werden ohne Warnung überschrieben.

Der Assistent wird zusätzlich als Aufgabe aus dem Formular Auftrag gestartet.

Arbeiten generieren

Zugehöriges Symbol

So geht's

Zurück

Über diesen Assistenten werden aus Inspektionsergebnissen Arbeiten generiert. Dazu gehören beispielsweise:

  • Festgestellte Schäden

  • Erforderliche Sanierungsmaßnahmen

  • Der Assistent legt keinen Auftrag / Sofortmaßnahmenauftrag an.

Der Assistent Ein Assistent führt über folgenden Seiten durch die Generierung:

1.

Willkommen

 

Kurzbeschreibung des Assistenten.

2.

Optionen

 

Liste der möglichen durchzuführenden Wartungsarbeiten:

 

Generieren

Vor jeder zu generierenden Wartungsarbeit muss ein Häkchen gesetzt sein.

 

Arbeitsvorlage

Die Arbeitsvorlage muss über die Auswahlliste zugeordnet werden.

 

Ausführungsdatum

Das Ausführungsdatum ist ebenfalls über das Datumsfeld festzulegen.

 

-

Bezeichnung

Bezeichnung des Inspektionsergebnisses oder der geplanten Sanierungsmaßnahme.

 

Status

Der Status der Wartungsarbeit ist festzulegen und steht standardmäßig auf geplant.

 

Beschreibung

Kurzbeschreibung des Inspektionsergebnisses oder der geplanten Sanierungsmaßnahme.

3.

Vorhandene Objekte

 

Wahl der zu bearbeitenden Anlagen:

 

---

Falls die Voraussetzungen gegeben sind, wird für die gewählte Anlage eine Wartungsarbeit generiert. Die Schaltflächen am Fuß der Tabelle erleichtern das Setzen und Rücksetzen der Häkchen.

 

-

Bezeichnung ... Strang

Spalten zum Identifizieren der Anlagen.

4.

Optionen

 

Wahl des Wartungsauftrags:

 

Auftrag

Über die Auswahlliste kann ein Wartungsauftrag zugeordnet werden.

5.

Überprüfung der Eingaben

 

Setzen zwei wichtiger Vorgaben für die Generierung der Arbeiten:

 

Kein Protokoll ...

Bei gesetztem Häkchen wird vor der Generierung kein interaktives Ergebnisprotokoll angezeigt. Es wird empfohlen, das Häkchen nicht zu setzen, um die zu generierenden Arbeiten abschließend prüfen zu können.

 

Stapelverarbeitung

Bei gesetztem Häkchen erfolgt die Generierung der Arbeiten schneller, da die Datensätze in Paketen erzeugt werden. Diese Arbeitsweise wird empfohlen, wenn ein großer Datenumsatz erwartet wird.

 

---

Bei gewählter Stapelverarbeitung ist an dieser Stelle die Größe der Datensatz-Pakete vorzugeben.

6.

Ergebnisprotokoll

 

Im Ergebnisprotokoll werden die zu generierenden Arbeiten nach Kategorien gelistet. Falls die Liste mindestens einen Eintrag enthält, kann die Generierung der Arbeiten bei Bedarf noch abgebrochen werden. Über OK wird die Generierung gestartet.

7.

Bearbeitung

 

Die relevanten Arbeiten werden generiert. Parallel dazu wird ein Verlaufsprotokoll aufgezeichnet.

Hinweis

Zugehöriges Symbol

 

Es gibt einen weiteren Assistenten Arbeiten generieren, der als Aufgabe aus folgenden Formularen gestartet wird:

Ressourcentyp-Bibliotheksdaten erzeugen

Zugehöriges Symbol

 

Zurück

Diese Funktion im Menü Extras importiert Ressourcen-Typen und Ressourcenereignis-Typen in die Bibliotheksdaten von BaSYS Regie Administrator. Die Ressourcentyp-Bibliothek wird generell beim ersten Start von BaSYS Regie Administrator mit Rückfrage importiert, sofern keine Ressourcen-Typen vorhanden sind. Bestehende Bibliothekseinträge werden dabei überschrieben.

Die Ressourcen-Typ-Bibliothek kann jederzeit mit weiteren Ressourcen-Typen und Ressourcenereignis-Typen ergänzt werden.

Navigation

Von der jeweiligen Skizze der Navigation führen Verknüpfungen zu den Formularen.

Instandhaltungsplanung

Zugehöriges Symbol

Wichtige Hinweise

Zurück

Skizze der Navigation:

Offene Arbeiten

Navigationsknoten mit allen offenen Wartungsarbeiten.

:

:

Überfällig

Wartungsarbeiten mit überfälligem Ausführungsdatum.

:

:

Fällig

Wartungsarbeiten mit fälligem Ausführungsdatum.

:

:

Vorfällig

Wartungsarbeiten mit geplantem Ausführungsdatum.

:

:

Alle offenen Arbeiten

Formular mit allen offenen Wartungsarbeiten.

:

:

Alle Arbeiten

Alle anstehenden und erledigten Wartungsarbeiten.

:

:

Anstehende Arbeiten

Wartungsarbeiten mit Status 1.

:

:

Beauftragte Arbeiten

Wartungsarbeiten mit Status 2.

:

:

Teilerledigte Arbeiten

Wartungsarbeiten mit Status 3.

:

Erledigte Arbeiten

Wartungsarbeiten mit Status 4. Formulare mit vier verschiedenen Filtern.

Formular der Anlagengruppen.

Formular der Wartungszyklen.

:

Touren

Formular der Tourenplanung.

Folgende Navigationsknoten gehören nicht zu BaSYS Regie:

:

Anlagengruppen

 

:

Wartungszyklen

 

:

Touren

Tourenplanung

Auftragswesen

Zugehöriges Symbol

 

Zurück

Skizze der Navigation:

:

:

Alle

Alle Aufträge zur Durchführung von Wartungsarbeiten.

:

:

Geplant

Wartungsaufträge mit Status 0.

:

:

Erteilt

Wartungsaufträge mit Status 1.

:

:

Erledigt

Wartungsaufträge mit Status 2.

:

:

Archiviert

Wartungsaufträge mit Status 3.

Der Navigationsknoten Aufträge gehört zum Umfang von BaSYS Regie.

Anlagen

Zugehöriges Symbol

Wichtige Hinweise

Zurück

Skizze der Navigation:

 

:

Alle

Alle zu wartenden Anlagen.

 

Abwasser

 

:

Leitungen

 

:

Knoten

Alle Objekte des Kanalnetzes.

 

Wasser

 

:

:

Leitungen

 

:

:

Knoten

Alle Objekte des Wasserversorgungsnetzes.

 

Gas

 

:

:

Leitungen

 

:

:

Knoten

Alle Objekte des Gasversorgungsnetzes.

 

Kabel

 

:

:

Leitungen

 

:

:

Knoten

Alle Objekte der Kabelnetze.

Der Navigationsknoten Anlagen gehört zum Umfang von BaSYS Regie.

Ressourcenverwaltung

Zugehöriges Symbol

 

Zurück

Über die Ressourcenverwaltung werden Ressourcen wie Fahrzeuge, Material, Maschinen und Personal als auch Ressourcenereignisse (Kilometerstände, Betriebsstunden, Materialaufwand) erfasst und verwaltet.

 

:

:

Alle Ressourcen

 

:

:

Fahrzeuge

 
 

:

:

Personal

 

:

:

Material

 
 

:

:

Alle Ereignisarten

 

:

Fahrzeugereignisse

 

 

 

:

Kilometerstände

 

 

:

Betriebsstunden

 

 

:

Ausfallzeiten

 

 

:

Wasserbetankungen

 

:

Ereignisse Geräte / Maschinen

 

:

Personenereignisse

 

:

Materialereignisse

:

Ereignisse Sonstige Ressourcen

 

Die folgende Abbildung zeigt das Datenmodell der Ressourcenverwaltung:

Bibliotheken

Zugehöriges Symbol

So geht's

Wichtige Hinweise

Zurück

Skizze der Navigation:

Instandhaltungsplanung

 

Vorlagen für

In den Bibliotheken werden alle Vorlagen verwaltet:

 

:

:

Arbeiten

Vorlagen für anzulegende Wartungsarbeiten.

Vorlagen für die zugehörigen Arbeitsschritte.

 

:

:

Ergebnisse

Vorlagen für mögliche Wartungsergebnisse.

Gruppen von Arbeitsschritt-Vorlagen.

Ressourcen und Ressourcenereignisse

Der Navigationsknoten Vorlagen für und Ressourcenverwaltung gehört nicht zum Umfang von BaSYS Regie!

Formulare

In diesem Bereich der Dokumentation werden alle Formulare von BaSYS Regie Administrator beschrieben. Von der Navigation führen Verknüpfungen zu den von dort direkt aufrufbaren Formularen, vom Objektmodell zu jedem Formular.

Arbeit

Zugehöriges Symbol

 

Objektmodell

Zurück

Das Formular wird als offene Arbeit oder Wartungsarbeit der Navigationsgruppe Instandhaltungsplanung sowie über die der Formulare Anlage und Auftrag (Hierarchische Ansicht oder Aufgaben) geöffnet.

Formularkopf

Felder des Formularkopfes:

 

Feld

Einheit

Details

 

Bezeichnung

-

-

Pflichtfeld. Die Bezeichnung wird automatisch aus der Vorlage übernommen.

 

Status

-

Pflichtfeld. Der Status muss beim Anlegen der Arbeit gesetzt werden. Siehe Theoretische Grundlagen.

Details

Felder des Reiters:

 

Feld

Einheit

Details

 

Beschreibung

-

-

Die Beschreibung wird automatisch aus der Vorlage übernommen.

 

Auszuführen ab

(Zeit)

Standardmäßig über den Wartungszyklus generiertes Datum. Siehe Theoretische Grundlagen.

 

Auszuführen bis

(Zeit)

Bis zu diesem Datum ist die Wartungsarbeit auszuführen. Siehe Theoretische Grundlagen.

 

Ausgeführt am

(Zeit)

Datum, an dem die Wartungsarbeit ausgeführt wurde. Siehe Theoretische Grundlagen.

 

Ausführung geplant

(Zeit)

Datum, für das die Ausführung der Wartungsarbeit geplant ist. Siehe Theoretische Grundlagen.

 

Dauer

-

min

Die Dauer sollte nicht zu stark von der geplanten Dauer abweichen. Siehe Theoretische Grundlagen.

 

Geplant Dauer

-

min

Dauer der Arbeit gemäß Vorlage. Das Feld ist nicht editierbar. Siehe Theoretische Grundlagen.

 

Arbeitsvorlage

-

Zugeordnete Arbeitsvorlage. Über Gehe zu kann das relevante Formular geöffnet werden.

 

Ausführungszeit

-

d

Zeitspanne bis zum Datum von Auszuführen bis. Siehe Theoretische Grundlagen.

 

Auftrag

-

Auftrag der Wartungsarbeit.

 

Anlage

-

Pflichtfeld. Anlage, für welche die Wartungsaufgabe zu erledigen ist. Die wichtigsten Kenndaten der Anlage stehen in sechs schreibgeschützten Feldern. Dabei informiert das Feld Anlagentyp (Stammobjekt) darüber, welches Ziel bei Nutzung von Gehe zu gewählt werden sollte.

Aufgaben

Folgende Aufgaben sind durchführbar:

 

Aktionen und Infos

 

 

Aufgaben

 

 

Über Gehe zu Arbeitsschritten wird das Formular Arbeitsschritte geöffnet.

Die Verknüpfungen führen zum relevanten Abschnitt der Hilfe.

Hierarchische Ansicht

Folgende Formulare sind nur über die hierarchische Ansicht erreichbar:

 

Hierarchische Ansicht

 

 

Arbeit

 

 

4

Arbeitsschritte

4

(Arbeitsschritt)

4

Ergebnisse

Die Verknüpfungen führen zum relevanten Abschnitt der Hilfe.

Arbeitsschritt

Zugehöriges Symbol

 

Objektmodell

Zurück

Das Formular wird über das Formular Wartungsarbeit (Hierarchische Ansicht oder Aufgaben) sowie über die Hierarchische Ansicht der Formulare Anlage und Auftrag geöffnet.

Formularkopf

Felder des Formularkopfes:

 

Feld

Einheit

Details

 

Bezeichnung

-

-

Pflichtfeld. Die Bezeichnung wird automatisch aus der Vorlage übernommen.

 

Beschreibung

-

-

Die Beschreibung wird gegebenenfalls automatisch aus der Kurzbeschreibung der Vorlage übernommen.

 

Status 'Erledigt'

-

Bei gesetztem Häkchen ist der Arbeitsschritt erledigt. Siehe Theoretische Grundlagen.

 

Vorlage

-

Auswahlliste zur Wahl der Arbeitsschrittvorlage. Falls die übergeordnete Arbeit über eine Arbeitsvorlage erstellt wurde, ist die Arbeitsschrittvorlage automatisch gewählt.

 

Kurztext

-

-

Möglichkeit zur Katalogisierung der Arbeitsschritte; gegebenenfalls aus der Arbeitsschrittvorlage übernommen.

Details

Felder des Reiters:

 

Feld

Einheit

Details

 

Bezugsobjekt

-

Wahl des Bezugsobjektes per Auswahlliste, falls es von der Anlage der übergeordneten Wartungsarbeit abweicht.

 

Langtext

-

-

Ergänzende Angaben zum Arbeitsschritt; gegebenenfalls aus der Langbeschreibung der Vorlage übernommen.

 

Ausführungsdauer

-

min

Die Ausführungsdauer wird über die Taste Aktualisieren berechnet; ebenso beim Speichern oder Wechseln des Datensatzes. Siehe Theoretische Grundlagen.

 

Wert

-

-

Wert zur Berechnung der Ausführungsdauer aus der Einheitsdauer. Siehe Theoretische Grundlagen.

 

Einheitsdauer

-

min

Die Einheitsdauer wird aus der Arbeitsschrittvorlage übernommen und ist schreibgeschützt. Siehe Theoretische Grundlagen.

 

Mehrfachwahl der Ergebnisse

-

Übernahme aus der zugeordneten Arbeitsschrittvorlage.

 

Wahl ... aus einer Kategorie

-

Übernahme aus der zugeordneten Arbeitsschrittvorlage.

Aufgaben

Die folgende Aufgabe ist durchführbar:

 

Aktionen und Infos

 

 

Aufgaben

 

 

 

Gehe zu Ergebnissen

Über Gehe zu Ergebnissen wird das Formular Ergebnisse geöffnet.

Hierarchische Ansicht

Das folgende Formular ist nur über die hierarchische Ansicht erreichbar:

 

Hierarchische Ansicht

 

 

Arbeitsschritt

 

 

Die Verknüpfung führt zum relevanten Abschnitt der Hilfe.

Ergebnis

Zugehöriges Symbol

 

Objektmodell

Zurück

Das Formular wird über die Hierarchische Ansicht der Formulare Wartungsarbeit, Anlage und Auftrag oder über die Aufgaben des Formulars Arbeitsschritt geöffnet.

Felder

Felder des Formulars:

 

Feld

Einheit

Details

 

Bezeichnung

-

Pflichtfeld. Die Bezeichnung des Ergebnisses wird aus der Ergebnisvorlage übernommen und kann danach neu gewählt werden.

 

Kode

-

-

Schreibgeschützter Kode gemäß Ergebnisvorlage.

 

Menge

-

-

Manuelle Eingabe der Menge falls erforderlich.

 

Einheit

-

-

Schreibgeschützte Einheit der Menge gemäß Ergebnisvorlage.

 

Kategorie

-

-

Schreibgeschützte Kategorie gemäß Ergebnisvorlage.

 

Beschreibung

-

-

Beschreibung gemäß Ergebnisvorlage. Der Text kann nachträglich geändert werden. Vorsicht! Die Änderungen gehen verloren, sobald über die Auswahlliste eine andere Bezeichnung gewählt wird.

Aufgaben

Die Ergebnisse der anstehenden Arbeiten werden über die Aufgabe <Auftrag ausführen> in das Formular Ergebnisse erfassen eingetragen.

Anlagengruppe

Zugehöriges Symbol

 

Objektmodell

Zurück

Das Formular wird aus der Navigationsgruppe Instandhaltungsplanung geöffnet.

Felder

Felder des Formulars:

 

Feld

Einheit

Details

 

Bezeichnung

-

-

Pflichtfeld. Die Bezeichnung ist beim Anlegen der Anlagengruppe einzugeben.

 

Ausführungsintervall

-

-

Die Einheit wird über das nächste Feld vorgegeben.

 

Einheit

-

Einheit des Ausführungsintervalls. Auswahlliste.

 

Arbeitsvorlage

-

Zugeordnete Arbeitsvorlage.

Aufgaben

Die Aufgabe Neue Anlagengruppe wird automatisch über <Neuer Datensatz> gestartet. Außerdem sind folgende Aufgaben durchführbar:

 

Aktionen und Infos

 

 

Aufgaben

 

 

 

Gehe zu Anlagen

 

Anlagenselektion bearbeiten

Über Gehe zu Anlagen wird das Formulare Anlage geöffnet.

Die Verknüpfung führt zum relevanten Abschnitt der Hilfe.

Hierarchische Ansicht

Das folgende Formular ist nur über die hierarchische Ansicht erreichbar:

 

Hierarchische Ansicht

 

 

Anlagengruppe

 

 

Die Verknüpfung führt zum relevanten Abschnitt der Hilfe.

Zugeordnete Anlage

Zugehöriges Symbol

 

Objektmodell

Zurück

Das Formular wird über die Hierarchische Ansicht oder die Aufgaben des Formulars Anlagengruppe geöffnet. Im Formular werden die Schlüsseldaten der Anlage dargestellt.

 

Feld

Einheit

Details

 

Bezeichnung

-

Pflichtfeld. Über die Schaltfläche kann eine andere Anlage zugeordnet werden. Das Kontextmenü Gehe zu öffnet das Fachdaten-Formular der Anlage mit einer ausführlicheren Darstellung der Stammdaten.

 

Typ

-

-

Schreibgeschütztes Feld. Geometrietyp der Anlage, also Leitung, Knoten oder Fläche.

 

Anlagenart

-

-

Schreibgeschütztes Feld. Fachbereich, aus dem die Anlage stammt, beispielsweise BaSYS-Kanalobjekt.

 

BaSYS-Anlagentyp (Stammobjekt)

-

-

Schreibgeschütztes Feld. Objekttyp der Anlage gemäß der Stammdaten. Beim Wechsel zum Fachdatenformular der Anlage aus dem Feld Bezeichnung muss der Wert dieses Feldes als Ziel gewählt werden.

 

Ortsteil

-

-

Schreibgeschütztes Feld. Wichtig zur administrativen Einordnung der Anlage.

 

Straße

-

-

Schreibgeschütztes Feld. Wichtig zur örtlichen Einordnung der Anlage.

 

Arbeitsbereich

-

-

Schreibgeschütztes Feld. Wichtig zur Klärung der Zuständigkeit.

Wartungszyklus

Zugehöriges Symbol

 

Objektmodell

Zurück

Das Formular wird über die Hierarchische Ansicht oder die Aufgaben des Anlagenformulars geöffnet.

Formularkopf

Felder des Formularkopfes:

 

Feld

Einheit

Details

 

Bezeichnung

-

Pflichtfeld. Die Bezeichnung wird automatisch beim Anlegen der Anlagengruppe erzeugt und kann nachträglich editiert werden.

 

Gültig ab

(Zeit)

Datum, mit dem der Wartungszyklus begonnen hat. Siehe Theoretische Grundlagen.

 

Gültig bis

(Zeit)

Datum des letzten Wartungszyklus. Das Feld sollte leer bleiben. Siehe Theoretische Grundlagen.

 

Intervall

-

-

Dauer eines Wartungszyklus. Siehe Theoretische Grundlagen.

 

Einheit

-

Einheit des Intervalls in Wochen, Monaten oder Jahren.

 

Planungsvorlauf

-

d

Startphase des Wartungszyklus zur Planung der Wartungsarbeiten. Siehe Theoretische Grundlagen.

 

Ausführungszeit

-

d

Schlussphase des Wartungszyklus zur Ausführung der Wartungsarbeiten. Siehe Theoretische Grundlagen.

Details

Felder des Reiters:

 

Feld

Einheit

Details

 

Anlage

-

Pflichtfeld. Über die Schaltfläche wird die übergeordnete Anlage gewählt.

 

Anlagenart

-

-

Schreibgeschütztes Feld der gewählten Anlage.

 

BaSYS-Anlagentyp

-

-

Schreibgeschütztes Feld der gewählten Anlage.

 

Arbeitsvorlage

-

Pflichtfeld. Über die Schaltfläche wird die Vorlage für die automatische Erstellung der Wartungsarbeiten gewählt.

 

Beschreibung

-

-

Ergänzende Angaben zum Wartungszyklus.

Touren

Zugehöriges Symbol

 

Objektmodell

Zurück

Das Formular wird aus der Navigationsgruppe Instandhaltungsplanung geöffnet.

Felder

Felder des Formulars:

 

Feld

Einheit

Details

 

Bezeichnung

-

-

Pflichtfeld. Für jede Tour muss eine eindeutige Bezeichnung vergeben werden. Die Bezeichnung wird automatisch mit der Aufgabe Neue Tour anlegen erzeugt und kann nachträglich editiert werden.

 

Beschreibung

-

-

Ergänzende Angaben zur Tour

Aufgaben

Die Aufgabe Neue Tour anlegen  wird automatisch über <Neuer Datensatz> gestartet. Außerdem sind folgende Aufgaben durchführbar:

 

Aktionen und Infos

 

 

Aufgaben

 

 

 

Hierarchische Ansicht

Das folgende Formular ist nur über die hierarchische Ansicht erreichbar:

 

Hierarchische Ansicht

 

 

Anlagengruppe

 

 

Die Verknüpfung führt zum relevanten Abschnitt der Hilfe.

Auftrag

Das Formular wird aus der Navigationsgruppe Auftragswesen geöffnet. In der Navigationsgruppe steht das Formular mit verschiedenen Filtern gemäß Status des Auftrags zur Verfügung.

Formularkopf

Felder des Formularkopfes:

 

Feld

Einheit

Details

 

Bezeichnung

-

-

Pflichtfeld. Die Bezeichnung muss beim Anlegen des Auftrags eingegeben werden.

 

Nummer

-

-

Eindeutige laufende Nummer der Wartungsaufträge.

 

Datum

(Zeit)

Das Datum wird automatisch in das Feld eingetragen, sobald ein neuer Auftrag angelegt wird. Das Datum kann manuell aktualisiert werden.

 

Typ

-

Der Typ des Auftrags wird über den Assistenten zur Auftragserstellung automatisch auf den Wert 2 (Wartungsauftrag) gesetzt. Andernfalls ist dieser Typ über die Auswahlliste manuell zu setzen.

 

Status

-

Der Status bestimmt den Fertigstellungsgrad des Auftrags. Siehe Theoretische Grundlagen.

Details

Die Eingabe der Details ist optional. Felder des Reiters:

 

Feld

Einheit

Details

 

Auftraggeber

-

Unternehmen gemäß gesonderter Hilfe.

 

Aktenzeichen

-

-

Aktenzeichen des Unternehmens.

 

Auftragnehmer

-

Unternehmen gemäß gesonderter Hilfe.

 

Aktenzeichen

-

-

Aktenzeichen des Unternehmens.

 

Bemerkung

-

-

Ergänzende Angaben zum Auftrag.

Aufgaben

Folgende Aufgaben sind im BaSYS Regie Administrator durchführbar:

 

Aktionen und Infos

 

 

Aufgaben

 

 

Die Verknüpfungen führen zum relevanten Abschnitt der Hilfe.

Folgende Aufgaben sind über die Mobile-Schnittstelle (Tablet) durchführbar:

 

Aktionen und Infos

 

 

Mobile-Schnittstelle (Tablet)

 

 

Auszuführende Wartungsaufträge sowie Arbeitsvorlagen können nach BaSYS Regie exportiert werden.

Der Rückimport der erledigten Wartungsaufträge ist ebenfalls möglich.

Folgende Aufgaben sind über die Mobile Schnittstelle (PDA) durchführbar:

 

Aktionen und Infos

 

 

Mobile-Schnittstelle (PDA)

 

 

Über die Schnittstelle mit BaSYS Mobile (PDA) können Wartungsaufträge exportiert und importiert werden.

Außerdem kann der Import ohne Aktualisierung der Datenbank simuliert werden.

Hierarchische Ansicht

Folgende Formulare sind nur über die hierarchische Ansicht erreichbar:

 

Hierarchische Ansicht

 

 

Auftrag

 

 

Die Verknüpfungen führen zum relevanten Abschnitt der Hilfe.

Anlage

Zugehöriges Symbol

 

Objektmodell

Zurück

Das Formular visualisiert die Stammdaten von BaSYS Regie Administrator. Die Formular verfügt über einige Besonderheiten:

  • Es können neue Anlagen (neue Datensätze) angelegt werden. Diese Funktion kann im Fachdatenformular nicht genutzt werden.

  • Neu angelegte Datensätze werden nicht in das Fachdatenformular und nicht in andere BaSYS Applikationen übernommen.

  • Es werden unabhängig von Fachschale und Art der Anlage alle Anlagen der aktuellen Gemeinde dargestellt.

  • Mit Ausnahme vom Anlagentyp (Stammobjekt) können alle Felder editiert werden.

Formularkopf

Felder des Formularkopfes:

 

Feld

Einheit

Details

 

Bezeichnung

-

-

Pflichtfeld. Die Bezeichnung wird bei der Durchführung von Regie DTS automatisch gefüllt.

 

Typ

-

Der Anlagentyp kann nur an dieser Stelle editiert werden. Beim Import aus anderen Applikationen wird der Anlagentyp automatisch generiert.

 

Anlagenstatus

-

-

 

 

Anlagentyp (Stammobjekt)

-

-

Der Anlagentyp (Stammobjekt) entspricht dem Objekttyp der Anlage. Das Feld kann nur beim Import aus anderen Applikationen gefüllt werden und ist daher schreibgeschützt.

 

Anlagenart

-

Die Anlagenart kann nur an dieser Stelle editiert werden. Beim Import aus anderen Applikationen wird die Anlagenart automatisch generiert.

Details

Felder des Reiters:

 

Feld

Einheit

Details

 

Ortsteil

-

Daten der Auswahlliste siehe zugehörige Hilfe. Wichtig zur administrativen Einordnung der Anlage.

 

Arbeitsbereich

-

Daten der Auswahlliste siehe zugehörige Hilfe. Wichtig zur örtlichen Einordnung der Anlage.

 

Straße

-

Daten der Auswahlliste siehe zugehörige Hilfe. Wichtig zur Klärung der Zuständigkeit.

Aufgaben

Folgende Aufgaben sind durchführbar:

 

Aktionen und Infos

 

 

Aufgaben

 

 

Über Gehe zu Arbeiten und Gehe zu Wartungszyklen werden die Formulare Arbeit und / oder Wartungszyklus geöffnet.

Die Verknüpfungen führen zum relevanten Abschnitt der Hilfe.

Hierarchische Ansicht

Das Formular Arbeitsschritte ist nur über die hierarchische Ansicht erreichbar:

 

Hierarchische Ansicht

 

 

Anlage (Regie)

 

 

4

Arbeiten

4

(Arbeit)

4

Arbeitsschritte

Die Verknüpfung führt zum relevanten Abschnitt der Hilfe.

Fachdatenformular der Anlage

Zugehöriges Symbol

 

Objektmodell

Zurück

Das Fachdatenformular wird im Formular Anlage per Kontextmenü Gehe zu zum Feld Bezeichnung aufgerufen.

Formularfelder

Die Fachdaten der jeweiligen Anlage hängen von der importierten Fachschale und von der Art der Anlage ab. Jede Kombination von Fachschale und Art der Anlage wird in einem anderen Fachdatenformular dargestellt:

  • Die verlinkten Stammdaten der importierten Fachschale sind nicht editierbar.

  • Die Stammdaten des nach BaSYS Regie Administrator importierten Objekts nur im Formular Anlage editierbar.

  • Das Feld Arbeitsbereich ist editierbar und nicht mit der importierten Fachschale verlinkt.

Aufgaben

Folgende Aufgaben sind durchführbar:

 

Aktionen und Infos

 

 

Aufgaben

 

 

Über Gehe zu Arbeiten und Gehe zu Wartungszyklen werden die Formulare Arbeit und / oder Wartungszyklus geöffnet.

Die Verknüpfungen führen zum relevanten Abschnitt der Hilfe.

Hierarchische Ansicht

Das Formular Arbeitsschritte ist nur über die hierarchische Ansicht erreichbar:

 

Hierarchische Ansicht

 

 

Anlage (Regie)

 

 

4

Arbeiten

4

Arbeit

4

Arbeitsschritt

4

Ergebnis

Die Verknüpfungen führen zum relevanten Abschnitt der Hilfe.

Arbeitsvorlage

Zugehöriges Symbol

 

Objektmodell

Zurück

Das Formular wird aus der Navigationsgruppe Bibliotheken geöffnet. Über die Arbeitsvorlage werden bei Erstellung einer Anlagengruppe oder Sofortmaßnahme automatisch die Felder der zugehörigen Arbeiten vorbelegt.

Felder

Felder des Formulars:

 

Feld

Einheit

Details

 

Bezeichnung

-

-

Pflichtfeld. Die Bezeichnung ist beim Anlegen der Arbeitsvorlage einzugeben.

 

Beschreibung

-

-

Ergänzende Angaben zur Arbeitsvorlage. Die Beschreibung wird in die generierte Arbeit übernommen.

 

Rüstzeit

-

min

Zeit, die für die Mobilisierung des Arbeitsumfeldes verstreicht. Siehe Theoretische Grundlagen.

 

Planungsvorlauf

-

d

Startphase des Wartungszyklus zur Planung der Wartungsarbeiten. Siehe Theoretische Grundlagen.

 

Ausführungszeit

-

d

Schlussphase des Wartungszyklus zur Ausführung der Wartungsarbeiten. Siehe Theoretische Grundlagen.

Aufgaben

Folgende Aufgaben sind durchführbar:

 

Aktionen und Infos

 

 

Aufgaben

 

 

Gehe zu Arbeitsschritten

Arbeitsschrittreihenfolge bearbeiten

Über Gehe zu Arbeitsschritten wird das Formular Arbeitsschritte geöffnet.

Die Verknüpfung führt zum relevanten Abschnitt der Hilfe.

Hierarchische Ansicht

Das Formular Ergebnis (Vorlage) ist nur über die hierarchische Ansicht erreichbar:

 

Hierarchische Ansicht

 

 

Arbeitsvorlage

 

 

4

Arbeitsschritte

4

Arbeitsschritt

4

Ergebnis

Die Verknüpfung führt zum relevanten Abschnitt der Hilfe.

Arbeitsschritt (zu Arbeitsvorlage)

Zugehöriges Symbol

 

Objektmodell

Zurück

Das Formular wird über die Hierarchische Ansicht oder die Aufgaben des Formulars Arbeitsvorlage geöffnet. Über die Arbeitsschrittvorlage werden bei Erstellung einer Arbeit automatisch die Felder der zugehörigen Arbeitsschritte vorbelegt.

Felder

Felder des Formulars:

 

Feld

Einheit

Details

 

Bezeichnung

-

-

Pflichtfeld. Die Bezeichnung ist beim Anlegen der Ergebnisvorlage einzugeben.

 

Reihenfolge

-

-

Laufende Nummer für die Abarbeitung der Arbeitsschritte, die über eine Aufgabe der übergeordneten Arbeitsvorlage bearbeitet werden kann.

 

Vorlage

-

Pflichtfeld. Über die Schaltfläche wird die Arbeitsschrittvorlage zugeordnet.

 

Beschreibung

-

-

Ergänzende Angaben zur Arbeitsschrittvorlage. Die Beschreibung wird in den generierten Arbeitsschritt übernommen.

 

Mehrfachwahl der Ergebnisse

-

Bei gesetztem Häkchen müssen mehrere Ergebnisse gewählt werden, um den Arbeitsschritt abzuschließen.

 

Wahl ... aus einer Kategorie

-

Bei gesetztem Häkchen müssen die gewählten Wartungsergebnisse aus der Kategorie stammen, die für die zugeordneten Ergebnisse festgelegt ist.

Arbeitsschrittvorlage

Zugehöriges Symbol

 

Objektmodell

Zurück

Das Formular wird aus der Navigationsgruppe Bibliotheken geöffnet. Ein Arbeitsschritt kann nur dann für die Wartung genutzt werden, wenn er als Arbeitsschrittvorlage zu einer Arbeitsvorlage gehört! Beliebige Arbeitsschritte können zu einer Arbeitsschrittgruppe zusammengefasst werden.

Felder

Felder des Formulars:

 

Feld

Einheit

Details

 

Bezeichnung

-

-

Pflichtfeld. Die Bezeichnung ist beim Anlegen der Arbeitsschrittvorlage einzugeben.

 

Kurzbeschreibung

-

-

Ergänzende Angaben zum Arbeitsschritt.

 

Einheitsdauer

-

-

Angenommene durchschnittliche Dauer des Arbeitsschritts. Siehe Theoretische Grundlagen.

 

Arbeitsschrittgruppe

-

Über die Schaltfläche kann der Arbeitsschritt einer Arbeitsschrittgruppe zugeordnet werden.

 

Bezugsobjekt erforderlich

-

Pflichtfeld. Das Feld kann für Datenbankabfragen genutzt werden.

 

Langbeschreibung

-

-

Umfassende ergänzende Angaben zum Arbeitsschritt.

Aufgaben

Folgende Aufgabe ist durchführbar:

 

Aktionen und Infos

 

 

Aufgaben

 

 

Gehe zu Ergebnissen

Über Gehe zu Ergebnissen wird das Formular Ergebnisse (Zuordnung) geöffnet.

Hierarchische Ansicht

Das Formular Ergebnisse (Zuordnung) ist nur über die hierarchische Ansicht erreichbar:

 

Hierarchische Ansicht

 

 

Arbeitsschritt

 

 

Die Verknüpfung führt zum relevanten Abschnitt der Hilfe.

Ergebnis (zugeordnet)

Zugehöriges Symbol

 

Objektmodell

Zurück

Das Formular wird über die Hierarchische Ansicht der Formulare Arbeitsvorlage, Arbeitsschritt und Arbeitsschrittvorlage oder über die Aufgaben der Formulare Arbeitsschritt und Arbeitsschrittvorlage geöffnet. Über den Inhalt des Formulars werden bei Erstellung eines Arbeitsschritts automatisch die Felder der zugehörigen möglichen Ergebnisse vorbelegt.

Felder

Felder des Formulars:

 

Feld

Einheit

Details

 

Bezeichnung

-

-

Pflichtfeld. Die Bezeichnung ist beim Anlegen der Ergebnisdatensatzes einzugeben.

 

Vorlage

-

Pflichtfeld. Das Ergebnis muss einer Ergebnisvorlage zugeordnet werden.

 

Beschreibung

-

-

Ergänzende Angaben zum Ergebnis.

Ergebnisvorlage

Zugehöriges Symbol

 

Objektmodell

Zurück

Das Formular wird aus der Navigationsgruppe Bibliotheken geöffnet. Eine Ergebnisvorlage kann nur dann für die Wartung genutzt werden, wenn sie als Ergebniszuordnung zu einer Arbeitsschrittvorlage gehört!

Felder

Felder des Formulars:

 

Feld

Einheit

Details

 

Bezeichnung

-

-

Pflichtfeld. Die Bezeichnung ist beim Anlegen der Ergebnisvorlage einzugeben.

 

Kode

-

-

Der Kode kann genutzt werden, um die Ergebnisse der Wartungsarbeiten standardisiert zu verwalten und / oder auszutauschen. Er wird bei Auftragserteilung automatisch aus den Ergebnisvorlagen in die Ergebnisse übernommen.

 

Kategorie

-

-

Feld zur Gruppierung und Filterung, das ausschließlich bei Verwendung der Vorlagen genutzt werden kann und im Ergebnisformular nicht editierbar ist. Die Anwendung wird weiter unten beschrieben.

 

Arbeitsschritt auf 'erledigt' setzen

-

Das Häkchen sollte nur dann gesetzt werden, wenn das Ergebnis eindeutig den erfolgreichen Abschluss des übergeordneten Arbeitsschrittes belegt (siehe weiter unten und Theoretische Grundlagen).

 

Beschreibung

-

-

Ergänzende Angaben zur Ergebnisvorlage.

Kategorie

Die Kategorie ist für folgende Anwendungsfälle in BaSYS Regie Administrator bestimmt:

  • Möglichkeit zur Gruppierung der Ergebnisse in erledigt und nicht erledigt.

  • Automatische Filterung der Anlagenauswahl gemäß der Ergebniskategorie.

  • Import und Export der Wartungsdaten gemäß der Ergebniskategorie.

Arbeitsschritt auf 'erledigt' setzen

Zugehöriges Symbol

Theoretische Grundlagen

So geht's

Bestimmte Wartungsergebnisse können den erfolgreichen Abschluss des übergeordneten Arbeitschrittes belegen. Für solch eindeutige Ergebnisse sollte das Feld Arbeitsschritt auf 'erledigt' setzen angehakt sein. In der laufenden Wartung wird dann bei Wahl des Ergebnisses automatisch der Status des übergeordneten Arbeitsschrittes auf erledigt gesetzt.

Falls das Feld nicht angehakt ist, hat das Ergebnis keinen Einfluss auf den Status des übergeordneten Arbeitsschrittes. Der Status des übergeordneten Arbeitsschrittes kann nach automatischer Belegung bei Bedarf manuell geändert werden.

Die folgende Tabelle verdeutlicht die Logik für die Formulare Ergebnisvorlage, Ergebnis und Arbeitsschritt:

Ergebnisvorlage

 

Ergebnis

 

Arbeitsschritt

Arbeitsschritt auf 'erledigt' setzen

 

erledigt

 

Status 'erledigt'

 

 

 

 

 

 

 

 

 

 

Arbeitsschrittgruppe

Zugehöriges Symbol

 

Objektmodell

Zurück

Das Formular wird aus der Navigationsgruppe Bibliotheken geöffnet. Beliebige Arbeitsschritte können zu einer Arbeitsschrittgruppe zusammengefasst werden.

Felder

Felder des Formulars:

 

Feld

Einheit

Details

 

Bezeichnung

-

-

Pflichtfeld. Die Bezeichnung ist beim Anlegen der Arbeitsschrittgruppe einzugeben.

 

Übergeordnete Gruppe

-

Über die Schaltfläche kann eine Arbeitsschrittgruppe übergeordnet werden. Dadurch ist eine hierarchische Gliederung der Arbeitsschrittgruppen möglich.

 

Beschreibung

-

-

Ergänzende Angaben zur Arbeitsschrittgruppe.

Aufgaben

Folgende Aufgaben sind durchführbar:

 

Aktionen und Infos

 

 

Aufgaben

 

 

Gehe zu Untergruppen

Gehe zu Arbeitsschritten

Über Gehe zu Untergruppen und Gehe zu Arbeitsschritten werden die Formulare Arbeitschrittgruppe und / oder Arbeitsschritte geöffnet.

Bibliotheken - Ressourcenverwaltung

Zugehöriges Symbol

 

l

Zurück

Ressourcen-Typ

Zugehöriges Symbol

 

 

Zurück

Das Formular wird aus der Navigationsgruppe Bibliotheken geöffnet.

Die Ressourcentyp-Bibliothek wird generell beim ersten Start von BaSYS Regie Administrator mit Rückfrage importiert,sofern keine Ressourcen-Typen vorhanden sind. Der Import kann auch nachträglich über das Menü Extras -Ressourcentyp-Bibliotheksdaten erzeugen gestartet werden.

Felder

Felder des Formulars:

 

Feld

Einheit

Details

 

Name

-

-

Pflichtfeld. Ein Name ist beim Anlegen von Ressourcen-Typen einzugeben.

 

Art

-

Aus der Auswahlliste Ressourcenart wird die Art des Ressourcen-Typs gewählt.

 

Code

-

-

Der Code enthält eine Kurzbezeichnung

 

 

 

 

 

 

Einheit

-

Auswahl einer passenden Einheit für den Ressourcentyp aus der Auswahlliste.

 

Einheitspreis

-

-

Preis

Ressourcenereignis-Typen

Zugehöriges Symbol

 

 

Zurück

Das Formular wird aus der Navigationsgruppe Bibliotheken geöffnet.

Die Ressourcenereignis-Typen werden generell beim ersten Start von BaSYS Regie Administrator mit Rückfrage importiert,sofern keine Ressourcen-Typen vorhanden sind. Der Import kann auch nachträglich über das Menü Extras -Ressourcentyp-Bibliotheksdaten erzeugen gestartet werden.

Felder

Formularkopf und Felder des Formulars:

 

Feld

Einheit

Details

 

Index

-

-

Pflichtfeld.

 

Name

-

-

Pflichtfeld. Ein Name ist beim Anlegen von Ressourcen-Typen einzugeben.

 

Ressourcen-Typ

-

Pflichtfeld. Aus der Auswahlliste wird der Ressourcen-Typ gewählt.

 

Art

 

 

Art des Ressourcenereignisses

 

Code

-

-

Der Code enthält eine Kurzbezeichnung

 

 

 

 

 

 

Wertangaben

-

Die Datenfelder enhalten Angaben zu Datum, Uhrzeit, Zeitspannen etc.

 

Referenzangaben

-

-

Die Referenzangaben beziehen sich auf Auftrag, Arbeiten, Arbeitsschritte und Arbeitsergebnisse

 

Einheitsangaben

 

 

Einheitsangaben zum Ressourcenereignis

 

Ressourcenangaben

 

 

Einträge zur verwendeten Ressource und Ressourcen-Typ

Formulare der Ressourcenverwaltung

Zugehöriges Symbol

 

 

Zurück

Ressourcen

Zugehöriges Symbol

 

 

Zurück

Die Ressourcen-Formulare werden aus der Navigationsgruppe Ressourcenverwaltung geöffnet.

Beim Neuanlegen von Ressourcen wird der Bezug zur Ressourcentyp-Bibliothek hergestellt

Formularkopf

Felder des Formularkopfes:

 

Feld

Einheit

Details

 

Name

-

-

Pflichtfeld. Die Bezeichnung ist beim Anlegen der Ressource einzugeben.

 

Status

-

Der Status der Ressource (aktiv, inaktiv, Hauptressource) wird aus der Auswahlliste gewählt

 

Code

-

-

Code für die Ressource

 

Kostenstelle

-

-

Kostenstelle

 

Ressourcen-Typ

-

Über Gehe zu wird zum Ressourcentyp-Formular gewechselt, hier können verschiedene Ressourcentypen definiert werden.

Fahrzeuge

Zugehöriges Symbol

 

 

Zurück

Felder des Formulars :

 

Feld

Einheit

Details

 

Fabrikat

-

-

Pflichtfeld. Die Bezeichnung ist beim Anlegen der Arbeitsschrittgruppe einzugeben.

 

Fahrzeugtyp

-

Typ des Fahrzeugs

 

Anschaffungsjahr

-

-

Angaben zum Anschaffungsjahr

 

Kennzeichen

-

-

Fahrzeug-Kennzeichen

 

Bemerkung

-

-

In einem weiteren Register können Bemerkungen eingetragen werden.

Hierarchische Ansicht

Folgende Formulare sind über die hierarchische Ansicht erreichbar:

 

Hierarchische Ansicht

 

 

 

 

 

4

Kilometerstände

4

Betriebsstunden

4

Ausfallzeiten

4

Wasserbetankungen

4

verwendet in (Aufträge)

Die Verknüpfung führt zum relevanten Abschnitt der Hilfe.

Geräte und Maschinen

Zugehöriges Symbol

 

 

Zurück

Felder des Formulars :

 

Feld

Einheit

Details

 

Fabrikat

-

-

Pflichtfeld. Die Bezeichnung ist beim Anlegen der Arbeitsschrittgruppe einzugeben.

 

Gerätetyp

-

Gerätetyp

 

Anschaffungsjahr

-

-

Angaben zum Anschaffungsjahr

 

Gerätekennung / Inventarnummer

-

-

Gerätekennung bzw. Inventarnummer

 

Bemerkung

-

-

In einem weiteren Register können Bemerkungen eingetragen werden.

Hierarchische Ansicht

Folgende Formulare sind über die hierarchische Ansicht erreichbar:

 

Hierarchische Ansicht

 

 

 

 

 

4

Betriebsstunden

4

verwendet in (Aufträge)

Die Verknüpfung führt zum relevanten Abschnitt der Hilfe.

Personal

Zugehöriges Symbol

 

Zurück

Felder des Formulars :

 

Feld

Einheit

Details

 

Eigenschaften

-

-

Die definierten Eigenschaften für diesen Objekttyp werden angezeigt und können mit Daten gefüllt werden.

 

 

-

Per klick auf die Schaltfläche können weitere Eigenschaften definiert werden.

 

 

-

Speichern der Werte.

 

Bemerkung

-

-

In einem weiteren Register können Bemerkungen eingetragen werden.

Hierarchische Ansicht

Folgende Formulare sind über die hierarchische Ansicht erreichbar:

 

Hierarchische Ansicht

 

 

 

 

 

4

Personalstunden

4

verwendet in (Aufträge)

Die Verknüpfung führt zum relevanten Abschnitt der Hilfe.

Material

Zugehöriges Symbol

 

Zurück

Felder des Formulars :

 

Feld

Einheit

Details

 

Hersteller

-

-

Materialanbieter, Hersteller

 

Bemerkung

-

-

In einem weiteren Register können Bemerkungen eingetragen werden.

Hierarchische Ansicht

Folgende Formulare sind über die hierarchische Ansicht erreichbar:

 

Hierarchische Ansicht

 

 

 

 

 

4

Materialaufwand

4

verwendet in (Aufträge)

Die Verknüpfung führt zum relevanten Abschnitt der Hilfe.

Sonstige Ressourcen

Zugehöriges Symbol

 

Zurück

Felder des Formulars :

 

Feld

Einheit

Details

 

Einheit

-

Ressourceneinheiten (Stück, Meter, Kubikmeter...)

 

Einheitspreis

-

-

Einheitspreis

 

Übergeordnete Ressource

-

Eine übergeordnete Ressource wird aus der Auswahlliste gewählt.

 

Referenzierte Ressourcen

 

 

In einem weiteren Register können referenzierte Ressourcen eingetragen werden.

 

Bemerkung

-

-

In einem weiteren Register können Bemerkungen eingetragen werden.

Hierarchische Ansicht

Folgende Formulare sind über die hierarchische Ansicht erreichbar:

 

Hierarchische Ansicht

 

 

 

 

 

4

Ereignisse

4

Untergeordnete Ressourcen

4

referenziert von (Ressourcen)

4

verwendet von (Ereignisse)

4

verwendet in (Aufträge)

Die Verknüpfung führt zum relevanten Abschnitt der Hilfe.

Ressourcenereignisse

Zugehöriges Symbol

 

Objektmodell

Zurück

Die Ressourcenereignis-Formulare werden aus der Navigationsgruppe Ressourcenverwaltung geöffnet.

Beim Neuanlegen von Ressourcenereignissen wird der Bezug zur Ressourcentyp-Bibliothek hergestellt. Viele Felder werden untereinander synchronisiert. Die Ressourcen-ComboBox wird nach dem jeweiligen Ressourcentyp gefiltert.

Ressourcenereignisse

:

:

Alle Ereignisarten

 

:

Fahrzeugereignisse

 

 

 

:

Kilometrestände

 

 

:

Betriebsstunden

 

 

:

Ausfallzeiten

 

 

:

Wasserbetankungen

 
 
 
 

Die Formulare zu den Ressourcenereignissen können jeweils vorgefiltert aufgerufen werden. Folgende Filter sind jeweils vorhanden:

-

Alle Ereignisse

-

Aktuelles Jahr

-

Letztes Jahr

-

Vorletztes Jahr

Fahrzeugereignisse

Zugehöriges Symbol

 

 

Zurück

Formularkopf

Felder des Formularkopfes:

 

Feld

Einheit

Details

 

Index

-

-

Pflichtfeld. Der Index wird automatisch beim Anlegen neuer Datensätze erstellt und hochgezählt.

 

Ereignistyp

-

Der Ereignistyp wird aus der Ressourcenbibliothek übernommen.

 

Fahrzeug

-

Pflichtfeld. Das Fahrzeug wird aus vorhandenen Ressourcen ausgewählt.

Kilometeranzahl

-

km

Anzahl der gefahrenen Kilometer in Kilometer (nur  im Formular Kilometerstände)

Stundenanzahl

-

h

Stundenanzahl für Nutzung bzw. Ausfall (nur im Formular Betriebsstunden und Ausfallzeit)

Ausfallgrund

-

Ausfallgründe können aus der Liste gewählt werden.(nur im Formular Ausfallzeit)

Wassermenge

-

betankte Wassermenge in Kubikmeter (nur  im Formular Wasserbetankung)

Entnahmestelle

-

-

Entnahmestelle für Wasserbetankung (nur  im Formular Wasserbetankung)

Kilometerstand

Zugehöriges Symbol

 

Zurück

Formularfelder:

 

Feld

Einheit

Details

 

Start Datum /Uhrzeit

-

Datum und Uhrzeit Startzeit

 

Kilometerstand Startzeit

 

 

Kilometerstand zur Startzeit

 

Ende Datum /Uhrzeit

-

Datum und Uhrzeit Endzeit

 

Kilometerstand Endzeit

-

Kilometerstand zur Endzeit

 

Auftrag

-

Referenzierter Auftrag

 

Arbeit

-

Zugeordnete Arbeiten werden aus der Auswahlliste gewählt.

 

Arbeitsschritt

-

Zugeordneter Arbeitsschritt

 

Bemerkung

-

-

In einem weiteren Register können Bemerkungen eingetragen werden.

Betriebsstunden

Zugehöriges Symbol

 

Zurück

Formularfelder:

 

Feld

Einheit

Details

 

Start Datum /Uhrzeit

-

Datum und Uhrzeit Startzeit

 

Ende Datum /Uhrzeit

-

Datum und Uhrzeit Endzeit

 

Pausenlänge

Min.

Pausenlänge in Minuten

 

Auftrag

-

Referenzierter Auftrag

 

Arbeit

-

Zugeordnete Arbeiten werden aus der Auswahlliste gewählt.

 

Arbeitsschritt

-

Zugeordneter Arbeitsschritt

 

Bemerkung

-

-

In einem weiteren Register können Bemerkungen eingetragen werden.

Ausfallzeit

Zugehöriges Symbol

 

Zurück

Formularfelder:

 

Feld

Einheit

Details

 

Start Datum /Uhrzeit

-

Datum und Uhrzeit der Startausfallzeit

 

Ende Datum /Uhrzeit

-

Datum und Uhrzeit der Endausfallzeit

 

Auftrag

-

Referenzierter Auftrag

 

Arbeit

-

Zugeordnete Arbeiten werden aus der Auswahlliste gewählt.

 

Arbeitsschritt

-

Zugeordneter Arbeitsschritt

 

Bemerkung

-

-

In einem weiteren Register können Bemerkungen eingetragen werden.

Wasserbetankungen

Zugehöriges Symbol

 

Zurück

Formularfelder

 

Feld

Einheit

Details

 

Betankung Datum /Uhrzeit

-

Datum und Uhrzeit der Wasserbetankung

 

Auftrag

-

Referenzierter Auftrag

 

Arbeit

-

Zugeordnete Arbeiten werden aus der Auswahlliste gewählt.

 

Arbeitsschritt

-

Zugeordneter Arbeitsschritt

 

Bemerkung

-

-

In einem weiteren Register können Bemerkungen eingetragen werden.

Ereignisse Geräte/Maschinen

Zugehöriges Symbol

 

 

Zurück

Formularkopf

Felder des Formularkopfes:

 

Feld

Einheit

Details

 

Index

-

-

Pflichtfeld. Der Index wird automatisch beim Anlegen neuer Datensätze erstellt und hochgezählt.

 

Ereignistyp

-

Der Ereignistyp wird aus der Ressourcenbibliothek übernommen.

 

Gerät / Maschine

-

Pflichtfeld. Das Gerät wird aus vorhandenen Ressourcen ausgewählt.

 

Stundenanzahl

-

h

Stundenanzahl für die Nutzung der Geräte oder Maschinen

Betriebsstunden

Zugehöriges Symbol

 

Zurück

Formularfelder:

 

Feld

Einheit

Details

 

Start Datum /Uhrzeit

-

Datum und Uhrzeit Startzeit

 

Ende Datum /Uhrzeit

-

Datum und Uhrzeit Endzeit

 

Pausenlänge

Min.

Pausenlänge in Minuten

 

Auftrag

-

Referenzierter Auftrag

 

Arbeit

-

Zugeordnete Arbeiten werden aus der Liste gewählt.

 

Arbeitsschritt

-

Zugeordneter Arbeitsschritt

 

Bemerkung

-

-

In einem weiteren Register können Bemerkungen eingetragen werden.

Personalereignisse

Zugehöriges Symbol

 

 

Zurück

Formularkopf

Felder des Formularkopfes:

 

Feld

Einheit

Details

 

Index

-

-

Pflichtfeld. Der Index wird automatisch beim Anlegen neuer Datensätze erstellt und hochgezählt.

 

Ereignistyp

-

Der Ereignistyp wird aus der Ressourcenbibliothek übernommen.

 

Personal

-

Pflichtfeld. Das Personal wird aus vorhandenen Ressourcen ausgewählt.

 

Stundenanzahl

-

h

Anzahl der Personalstunden

Personalstunden

Zugehöriges Symbol

 

Zurück

Formularfelder:

 

Feld

Einheit

Details

 

Start Datum /Uhrzeit

-

Datum und Uhrzeit Startzeit

 

Ende Datum /Uhrzeit

-

Datum und Uhrzeit Endzeit

 

Pausenlänge

Min.

Pausenlänge in Minuten

 

Auftrag

-

Referenzierter Auftrag

 

Arbeit

-

Zugeordnete Arbeiten werden aus der Liste gewählt.

 

Arbeitsschritt

-

Zugeordneter Arbeitsschritt

 

Bemerkung

-

-

In einem weiteren Register können Bemerkungen eingetragen werden.

Materialereignisse

Zugehöriges Symbol

 

 

Zurück

Formularkopf

Felder des Formularkopfes:

 

Feld

Einheit

Details

 

Index

-

-

Pflichtfeld. Der Index wird automatisch beim Anlegen neuer Datensätze erstellt und hochgezählt.

 

Ereignistyp

-

Der Ereignistyp wird automatisch aus der Ressourcenbibliothek übernommen.

 

Material

-

Pflichtfeld. Das Material wird aus den vorhandenen Ressourcen ausgewählt.

 

Materialmenge / Einheit

-

Materialmenge

Materialaufwand

Zugehöriges Symbol

 

Zurück

Formularfelder:

 

Feld

Einheit

Details

 

Datum /Uhrzeit Zuteilung /Abruf

-

Datum und Uhrzeit der Materialzuteilung

 

Auftrag

-

Referenzierter Auftrag

 

Arbeit

-

Zugeordnete Arbeiten werden aus der Liste gewählt.

 

Arbeitsschritt

-

Zugeordneter Arbeitsschritt

 

Bemerkung

-

-

In einem weiteren Register können Bemerkungen eingetragen werden.

Ereignisse Sonstige Ressourcen

Zugehöriges Symbol

 

 

Zurück

Formularkopf

Felder des Formularkopfes:

 

Feld

Einheit

Details

 

Index

-

-

Pflichtfeld. Der Index wird automatisch beim Anlegen neuer Datensätze erstellt und hochgezählt.

 

Name

-

-

Pflichtfeld. Name des Ressourcenereignisses.

 

Ressource

-

Pflichtfeld. Die Ressource wird aus den vorhandenen Ressourcen gewählt.

 

Ressourcenereignis-Typ

-

Pflichtfeld. Der Ereignistyp wird aus der Ressourcenbibliothek übernommen.

 

Art

-

Art des Ressourcenereignisses

 

Code

-

-

Code

Formularfelder:

 

Feld

Einheit

Details

 

Datum und Uhrzeit

 

 

Start Datum / Uhrzeit

-

Datum und Uhrzeit Startzeit

 

End-Datum / Uhrzeit

-

Datum und Uhrzeit Endzeit

 

Datumstyp

-

Auswahl zwischen Werktag, Wochenende und Feiertag

 

Zeitspanne

-

Zeitspanne in Stunden und Minuten

 

Pausenlänge

Min.

Pausenlänge in Minuten

 

Verwendete Ressource

 

 

Ressource

-

Die Ressource wird aus der Liste vorhandener Ressourcen gewählt.

 

Ressourcen-Typ

-

Der Ressourcentyp wird aus der Ressourcenbibliothek übernommen.

 

Wert(e)

 

 

(Start)Wert

-

-

Startwert

 

End-Wert

-

-

Endwert

 

Maßgebender Wert + Einheit

-

-

Je nach Ressourceneintrag wird die passende Einheit angegeben

 

Preise

 

 

Einheitspreis

-

Einheitspreis in Euro

 

Preis

-

Preis inEuro

 

Referenzen

 

 

Anlage

-

Referenzierte Anlage, z.B. Leitungen

 

Arbeit

-

Zugeordnete Arbeiten werden aus der Liste gewählt.

 

Arbeitsschritt

-

Zugeordneter Arbeitsschritt

 

Arbeitsergebnis

-

Auswahl aus der Liste

 

Arbeits-Typ

-

Auswahl aus der Liste

 

Auftrag

-

Referenzierter Auftrag

 

Straße

-

Straße

 

Übergeordnetes Ereignis

-

Übergeordnetes Ressourcen-Ereignis

 

Bemerkung

-

-

In einem weiteren Register können Bemerkungen eingetragen werden.

Hierarchische Ansicht

Folgende Formulare sind über die hierarchische Ansicht erreichbar:

 

Hierarchische Ansicht

 

 
 

4

Untergeordnete Ereignisse

 

 

 

 

 

 

 

 

 

 

 

 

 

 

 

 

 

 

 

 

 

 

 

 

 

   

Impressum der Dokumentation

Stand:

06.05.2015

Verantwortlich:

Jörg Martin

Copyright:

Barthauer Software GmbH
Pillaustraße 1a
D-38126 Braunschweig

Erreichbarkeit:

Homepage:  www.barthauer.de
E-Mail: info@barthauer.de